作者:尚权律所 时间:2026-04-21
摘要
量刑中的被害人要素,通常以其影响了犯罪行为的社会危害性,或者犯罪人的人身危险性为依据来判断,但被害人是犯罪的直接相关人,刑罚的功能不仅作用于犯罪人,也同样作用于被害人。因此,可以从被害人视角对量刑中的被害人要素进行重新审视。从被害人角度分析,被害人过错、被害人需求、被害人损失、被害人认同与被害人谅解等被害人要素均会对量刑产生影响。以被害人为研究中心、以被害人保护为目的的“被害人中心主义”为研究范式,通过被害人要素的内容、标准及适用顺序的路径,促进被害人要素在量刑中的具体适用。集资诈骗罪的被害人与犯罪人互动关系密切,被害人要素又稍显简单,使以上要素得以在该罪量刑中得以具体实施。
关键词:被害人中心主义;集资诈骗罪;量刑
量刑是一种刑事程序活动,量刑时要考虑到个别的、具体的各种要素。这些要素,可以被视为量刑情节。量刑情节区别于定罪情节,主要是指在行为已构成犯罪的前提下,决定对行为人是否需要判处刑罚以及判刑轻重的情节。长期以来,量刑情节主要关注的是犯罪行为或犯罪人,如常见的与犯罪人人身危险性相关的自首、立功等情节;与犯罪行为社会危害性相关的犯罪动机、手段等情节,亦可称之为“犯罪中心”模式。在讨论被害人要素在量刑中的作用时,通常集中于被害人过错与被害人谅解,但对这二者的讨论仍未脱离“犯罪中心”的范畴,即上述两个量刑情节因影响了犯罪行为的社会危害性或犯罪人的人身危险性,而需要在量刑中予以考虑。这样的研究范式本身没有问题,只是可能在一定程度上忽略了被害人在量刑中的地位,被害人可能成为判断犯罪人刑罚的“工具人”。然而,量刑的结果虽然直接作用于犯罪人,但其仍会影响被害人,从而关涉更本质的“正义”问题。被害人要素不仅是反映犯罪行为社会危害性和犯罪人人身危险性的一个因素,也是直接指向量刑结果是否公正的一项重要指标。近年来,刑事司法越来越关注犯罪中的被害人,其在关于刑罚任务的讨论中扮演了重要的角色。因此,本文试从被害人角度,对被害人要素影响量刑的正当性根据及被害人情节的适用路径做进一步分析,以求教于学界同仁。
一、被害人要素影响量刑的根据:基于刑罚功能主义的考察
从功能主义的角度看,刑罚的意义就在于其在量刑过程中所体现的功能。刑罚的功能通常认为包括报应和预防,也有一些观点认为还包括恢复。量刑情节的设置须符合刑罚的功能,有学者将量刑情节分为影响责任刑的情节和影响预防刑的情节。传统刑罚功能理论是从犯罪人或犯罪行为视角出发的,报应刑论与预防刑论都是以犯罪人为对象进行的,但在社会防卫论等目的刑论兴起的背景下,刑罚功能的对象不再局限于犯罪人,因此,本文将社区关系、被害人利益的“恢复性”功能也纳入刑罚功能中予以讨论。
(一)报应功能情节:被害人过错、被害人需求与被害人损失
刑罚的报应功能源于道义论,犯罪人基于自己的意志选择了犯罪行为,刑罚是对其责任的清算。刑罚报应功能的实现对应犯罪人的责任与犯罪行为的危害程度,实现该功能须对二者造成影响,本文认为,被害人过错、被害人需求与被害人损失可以达成此效果。
被害人过错是指被害人故意或者过失实施的,对犯罪人实施犯罪行为具有一定的推动作用,并最终导致自我被害的应受刑法“否定性评价”的行为。这种“否定性”是由于被害人的行为对行为人犯罪动机、犯罪行为、犯罪程度有着诱发、推动、激化的作用。被害人过错是否会影响犯罪行为的社会危害性与犯罪人的责任?首先,要关注“社会危害性”问题,如果认为社会危害就是对法益的侵害,那么社会危害性问题也可以回归到不法的层面讨论。社会危害程度是指法益受到侵害的程度,即实质违法性的程度。被害人过错使得犯罪行为的实质违法性程度降低,从而可以认为其社会危害性程度降低,因而影响量刑。
其次,之所以认为被害人过错会影响犯罪人的责任,有以下两方面依据。
一是犯罪互动理论中被害人对犯罪结果也有“贡献”的原理。从直观看来,因为“责任分担”,被害人的过错会减轻犯罪人的责任。责任分担原理,简单来说,就是某些被害人和犯罪人一样都做了“错事”。贝尔盖尔森教授就认为,一个人通过其行为能够改变自身与他人之间的权利平衡,并因此免除或减轻他人的刑事责任。德国最高法院也认为,诈骗被害人可能的共同过错行为最多只在刑罚裁量的部分具有重要性,如果由于他人的漫不经心、疏忽的行为,而使被告的行为变得较容易的话,就可以推断出被告对于犯罪行为所必要投人及事实上所投入的犯罪能量较低,因此需要考虑减轻刑罚。这意味着由于被害人过错给犯罪人提供了“帮助”,犯罪人可以在此助力的基础上减少犯罪投入的成本,因而可以减轻刑罚。如果此观点能够成立,必然需要有明确的因果关系,影响犯罪人犯罪能量的要素很多,被害人过错仅是犯罪能量减少的可能原因之一。此外,这种说法最主要的问题是,刑法对于犯罪人责任的判断问题,主要是基于归责性展开,而不是对于因果关系的强弱进行分配,即适用于侵权法中的通过近因进行比较责任的原理,并不能适用于刑法中的责任判断。
二是从阶层论出发,责任涉及有无和大小两方面的判断,即归责中的责任和量刑中的责任,前者是作为犯罪成立条件之一的非难可能性,后者是“违法性大小和有责性大小相乘而得到的后果”。关于违法性大小的问题,即指实质违法性程度。“实质违法性可以对不法进行等级性分类,”而不法又是衡量犯罪严重性的关键概念,这与前述讨论的“社会危害性”程度异曲同工。关于有责性大小的判断问题,有学者认为可以通过期待可能性的大小来分析,即“期待可能性不仅存在着有无的问题(是否阻却责任的问题),而且还存在程度问题(是否减轻责任),即如果认定期待可能性低或小,则是减轻事由”。同意被害人过错会影响期待可能性的观点认为,“如果被害人的过错对于整个犯罪案件具有一定的相当性,一般的人在这种环境之下也无法按照法律要求行为的时候,就不能期待犯罪人做出合法行为,不然的话,就应当减轻其刑事责任”。但本文认为这其中暗含着两个问题,第一个问题是被害人过错需达到一定程度才有可能导致犯罪人期待可能性的降低,这种程度的大小很难判断。被害人过错不是唯一影响期待可能性的前置条件,即在面临很多要素影响的情况下,很难说是被害人过错导致的犯罪人期待可能性的降低,也许只有在犯罪人是“被迫”做出犯罪行为的情况下才可以,但是一旦到达“被迫”的程度,则可能在定罪时以不符合构成要件该当性予以排除犯罪成立。第二个问题是可能涉及重复判断的问题。犯罪构成的阶层判断,是一种“既无前者,则无后者”的判断,即在不法成立的情况下,才会进行有责性的判断。如果在不法阶层已经进行过被害人过错影响实质违法性判断的问题,那么在有责性阶层对其进行再一次判断则可能造成重复。故本文认为,将被害人过错要素作为量刑情节,主要影响的还是社会危害性(实质违法性)程度。
关于被害人需求,英美法系在责任认定时,常提到“罪有应得”(just deserts)的问题,即对犯罪人施以何种刑罚以及何种程度的刑罚,是其“应负的责任”造成的“应得的惩罚”。美国刑法学者罗宾逊教授就认为“罪有应得是对犯罪人处以刑罚的来源,是刑罚正当性的根本依据,但这是一个非常抽象的概念”。罗宾逊教授认为,学界将“应得的惩罚”表述为三种不同的概念:报应、道义责任和群体对正义的直觉,其中,报应直接来源于被害人的意志要求。“报应本身也有满足被害人正义需求的传统含义”,对犯罪人科处刑罚,是为了向被害人确证:并非被害人做错了,而是犯罪人做错了;通过对犯罪人科处刑罚,为被害人重新实现正义。也就是说,犯罪人的责任与其应受的惩罚是受被害人的诉求影响的。
被害人损失则关系到犯罪行为带来的实质危害,即涉及犯罪行为的社会危害性,从报应的功能考量,被害人损失也同样属于量刑考虑的要素。
综上,被害人过错与被害人损失因影响犯罪行为的社会危害性,而成为影响刑罚的要素;被害人需求则是从被害人立场界定犯罪人的责任程度及其刑罚,并以此实现刑罚的报应功能。
(二)预防功能情节:被害人认同
预防功能是基于功利主义理论提出的。功利主义的刑罚思想认为,刑罚的目的仅仅在于,阻止罪犯重新侵犯公民,并规诫其他人不要重蹈覆辙。根据刑罚究竟应当作用于行为人还是社会公众,分为特殊预防和一般预防,一般预防认为,刑罚应当作用于社会整体。一般预防理论分为消极的一般预防和积极的一般预防。消极的一般预防认为,通过对犯罪人的刑罚,对于潜在犯罪人具有威慑作用,从而抑制犯罪;而积极的一般预防认为,“通过对犯罪人适用适当的刑罚,显示刑法规范是合理的这种事实,由此安定国民对法秩序的信赖”。积极的一般预防理论,可以说从一定程度上消解了对于刑罚“威慑”效果的争议性,其通过公正的刑罚塑造民众对刑法权威的信任,使得民众自觉、自愿地遵守法秩序对于行为规范的要求。而被害人作为一般民众的一员,也是最直接感受到刑罚结果当事人,其对于刑罚的结果的接受、对于刑法权威的信任与否,直接体现出一般预防是否有效。
(三)恢复性功能情节:被害人谅解
刑罚的恢复性功能主要得益于恢复性司法在刑罚中的应用。“通常认为,美国学者巴奈特(Barnett)最早提出了‘恢复性司法’这一概念。”刑事和解、社区矫正等制度的建立和实施,正是对恢复性司法的体现。恢复性司法理念下的“恢复性功能”,是指“通过对犯罪人科处刑罚,使被害人及其亲属感受到正义,进而减轻犯罪行为及结果对其造成的痛苦。”被害人谅解是恢复性功能的最好体现。被害人谅解与犯罪的社会危害性程度无关。原因有二:一是被害人谅解发生在犯罪行为完成后,而社会危害性是犯罪行为造成的,被害人谅解与否,是不影响犯罪的社会危害性存在及大小的;二是如果认为被害人谅解是由于犯罪人防止损失扩大而得到的,那么首先需要证明被害人谅解是由于犯罪人积极赔偿等措施得到的,其次需要证明犯罪人防止损失扩大的措施会减少社会危害性。本文认为,在犯罪完成后,危害的影响减少,这种减少影响的行为,只能说明被告人的人身危险性不强,对其刑罚的减轻主要是出于特殊预防需要的减少。
进言之,被害人谅解如果是基于特殊预防需求,则必须将其与赔偿、悔罪联系在一起,《关于常见犯罪的量刑指导意见(试行)》就肯定了这种联系性。同时,被害人谅解也可以作为独立量刑情节,但其在独立出现时,是被害人作出的,很难认定减轻了被告人的人身危险性。有观点认为,被害人的谅解表明一般预防必要性减少,同时表明其报复性倾向减少,不会通过犯罪手段实现报复目的。这个观点实际上是将被害人作为一般预防的对象,可是被害人只是一般预防对象的一小部分,大部分还是社会上的一般人。因此,也不能认为被害人谅解是基于一般预防而成为量刑情节。
将被害人谅解作为量刑情节,主要还是出于恢复性的需要。被害人对于被告人的谅解,是其情感恢复的一个表现,从而使被害人在“创伤后恢复”,也因此可以对被告人减轻处罚。
二、被害人要素影响量刑的路径:被害人中心主义范式
以上对于被害人要素影响量刑的正当性根据,均是从被害人角度出发,基于刑罚功能的实现进行的考量。然而,这样的分析并不足以说明被害人要素如何影响量刑,单纯以被害人为视角的研究方法因缺少价值取向而显得单薄,尤其是当其面对如犯罪人与被害人、刑罚功能之间发生冲突该如何取舍时,就会略显无力。实际上,“量刑中的诸多根本问题并非科学问题,而是竟争价值之间的问题”,保护犯罪人利益与保护被害人利益之间代表着不同的价值,有时“选边站”是不可避免的。基于此,本文的目的是在被害人研究视角的基础上,更进一步,将以被害人为研究中心、保护被害人为价值取向的“被害人中心主义”为研究范式,探讨被害人要素影响量刑的路径。
(一)判断被害人要素的可能内容及标准
以被害人为研究中心,根据刑罚的功能,本文将量刑情节中的被害人要素归纳为被害人过错、被害人需求、被害人损失、被害人认同和被害人谅解五大要素,五大要素分别体现了刑罚的报应、预防和恢复功能。然而,并不是所有犯罪都当然地需要考虑以上五大要素。例如,在一些国事犯罪、经济犯罪中并不存在被害人,被害人要素完全不需要考虑。但是,有的犯罪中是否有被害人存在争议,如非法集资犯罪,就有司法实践认为,“非法集资类案件对资金出借人不应该称被害人,而应该称作集资参与人。非法集资类案件使用集资参与人而不是被害人,不只是称谓上的变化,其实质是在此类案件中,集资参与人是集资案件的主体,其参与集资的目的是获得高额利益,有的集资参与人在案发前已经获得了高额的回报。集资参与人不同于其他案件的被害人,在集资人经营正常的情况下,其可以获得稳定的收人而不必付出劳动。集资参与人参与集资是受利益驱使,其只看到利益而疏于对风险的防范,集资参与人即便受到损失,其本身也具有一定的过错,不是真正意义上的受害人”。在此情况下,判断该罪中是否存在被害人,是被害人要素适用的第一步。
对于明确有被害人的犯罪,也不是必然适用以上各类要素。此时,需要先确定该罪量刑中需要考虑的被害人要素。例如,被害人过错要素在被害人可能“自陷风险”的诈骗类犯罪中是否能适用,就需要进一步考量,或者说需要进一步明确被害人过错到底指向何种行为。既然认为是过错,就是对此行为进行了否定性评价,对于此否定性评价,部分学者认为应该以行为本身的性质来认定。有认为被害人过错应该是违法行为;也有认为被害人过错是违法或者不道德行为;还有认为被害人过错是“违法行为、重大不道德行为以及除违法和重大不道德行为之外的故意或过失地自我创设危险的行为”。对此,本文认为被害人过错之所以在判断被害人刑事责任中考虑,是因为其与不法或社会危害性相关,与其本身是否应该是一个受到否定性评价无关。
那么,什么样的行为应该属于被害人过错行为呢?有学者对于过错的行为类型进行过分析,“根据被害人过错的强度水平,分为诱发、促进、挑衅和促成、加害、合作、鼓励,层层递进”;“根据被害人过错对犯罪所起的不同作用,分为迫发型过错、激发型过错、引发型过错以及同意型过错”。简单归纳,被害人过错主要分为“引发”型过错和“相关”型过错,上述分类属于这两种类型。“引发”型过错认为,被害人实施了充足的过错行为;被害人的行为促使被告人实施了被指控的犯罪;被告人不具有实施被指控犯罪的倾向;被告人对被害人过错行为的适当防卫决定了被告应被免除责任或者减轻责任”,持同样意见的还有《美国联邦量刑指南》,按照它的规定,“如果被害人的过错行为明显地引发犯罪行为发生,法院可以在指南范围以下减轻处罚以适应犯罪行为的性质和情节”。“相关”型过错则范围较广,只要被害人过错与犯罪行为具有相关性,则可以认定其为被害人过错。本文认为,“引发”可以认为是一种因果关系,这种因果关系往往很难证明,但是“相关”则不同,只要认为两者之间存在关联,则可以肯定这种相关性,那么,与犯罪行为有关联性或相关性的被害人行为都能被认定为过错行为。本文建议采用相关规则,只要被害人有意识的行为对行为人犯罪动机、犯罪行为、犯罪程度有诱发、推动、激化作用的,就可以认为是被害人过错。
被害人过错还要考察其主观方面,可能包括故意和过失。对此,本文同意被害人过错是被害人有意识的行为,如果不是这样则不能以此减少不法的程度;但是不同意对被害人的主观意识做刑法上故意、过失的区分,这种区分是从犯罪行为立场出发,分析被害人行为本身性质的可责性,并不符合本文采用的被害人中心主义立场。
在确定了需要考虑以上哪些被害人要素后,需要进一步明确各项要素在个罪中的内容。例如,在暴力犯罪中,被害人过错可能包括的行为方式为挑衅、刺激、暴力、虐待等,尽可能以某种标准将行为要素具体化,如此在量刑中可以更好地引导法官进行自由裁量。确定了内容后,对其标准也应尽可能细化,需要在实证研究的基础上,对大概的行为类型等级进行划分,并确定某一等级的适用标准。
(二)决定被害人要素的适用顺序
刑罚的报应、预防和恢复功能都可以从被害人层面实现,或者说从被害人层面至少并未违背这些功能。但是当三个功能之间出现冲突时,应当以何为主,则需要进一步探讨。
关于报应刑(责任刑)与预防刑之间的关系,在量刑基准理论中主要存在“点的理论”和“幅的理论”。幅的理论认为,“责任是有幅度的,在幅度范围内所确定的刑量,都是与责任相当的,法官可以在责任的幅度范围内考虑刑罚的预防目的,最终来决定一个具体的刑量”。也就是说,责任刑为刑量确定了上下限,在此范围内进行预防的考量。而点的理论则认为,“责任刑是一个点,刑量完全由责任决定”,“通过使用责任刑,使行为人觉醒、强化行为人的规范意识,就可以实现预防目的”。幅的理论是德国刑法理论界和实务界的通说,可以说较为符合实践中的认知情形。不管是基于幅的理论,还是上限的点的理论,都将责任刑作为刑罚上限。责任刑作为整个刑罚的中心,也有利于预防功能的实现。
在预防功能内部,也有一般预防与特殊预防何者优先的争论,“两种目标出现相互矛盾时,特别预防的重新社会化的目的就挪到了第一位的位置"。这样的价值取向是以犯罪人为中心的。但是,特殊预防可能会突破“一般预防的最低标准”,加之本文采用以被害人为主体的研究范式,因此,仅探讨积极的一般预防功能。
而对于恢复功能的考量,则应在责任和预防功能之后进行。毕竟被害人对于犯罪人的谅解,是一种犯罪后的行为,即使对情感的恢复也是一种事后的修补问题,之前的伤害是不可逆转的事实,如果以这种恢复情感作为主要的量刑依据,则有可能违背责任原则。正如学者所说:“如果将被害情感考虑以直接的形式还原为量刑基准或者量刑情节这个层次上,责任主义和预防考虑原则将不得不大幅度变更”。
综合来看,从被害人角度考虑量刑,并不违背刑罚的报应、预防、恢复功能,反而还能对这些功能更好地体现;而当这些功能出现冲突时,应当以报应(社会危害性)为中心和上限,再考虑预防的需要,最后才考虑恢复的实现。
三、集资诈骗罪量刑中被害人要素的适用路径
为使本文试图建构的量刑中的被害人要素适用路径更加清晰,本文选用集资诈骗罪来进行例证。之所以选择该罪,首先是因为在集资诈骗罪中,犯罪人与被害人之间互动关系较强、被害人要素较为简单;其次是因为该罪的量刑中能囊括上述所有被害人要素,可以对各项要素的适用有较为全面的展示。根据前述的路径描述,需要先判定该罪中是否存在被害人,对此,本文认为,集资诈骗罪作为特殊的诈骗罪,其犯罪行为侵害到了双重法益,即个人财产法益和国家金融秩序,必然是存在财产法益受损的被害人的。
(一)集资诈骗罪量刑中被害人要素的内容
虽然被害人过错可以作为量刑情节,但它是否能适用在集资诈骗罪中,实际上是存在争议的。有判决书就认为,“集资诈骗犯罪的性质属诈骗,被害人有无过错不影响定罪及量刑”。但实际上,被害人过错绝不是只应用于暴力犯罪中的,曾有学者对我国适用过被害人过错情节的罪名,做过实证分析,包括了很多其他的罪名。可见诈骗类犯罪也确实是被害人过错适用的对象。在集资诈骗罪判决中,也有对被害人过错予以承认的案例,“国家法律明令禁止并坚决打击非法集资,本案有关集资参与人明知该行为系违法行为,为了获取高额利息,参与集资活动,以致酿成损失,其自身也有过错”。因此,本文认为,在集资诈骗罪中,将被害人过错作为量刑情节,是正当、合理的。集资诈骗罪中的被害人过错行为,并非“引发、激发型”的被害人过错,而是导致了集资诈骗罪犯罪行为社会危害性减轻的过错,主要包括:被害人追求过高收益;被害人介入集资款使用;被害人明知涉及非法集资,或集资诈骗,仍继续投入资金;被害人借钱行为涉及“非法放贷”。这些要素都因被害人过错使得集资诈骗罪的社会危害性程度降低。
被害人意见包括被害人需求和被害人认同,被害人需求就是被害人对犯罪人量刑主动提出的意见,包括刑种和刑量的意见;被害人认同是量刑后询问被害人是否接受的意见。如果从逻辑上来说,基于被害人需求的被害人意见是在认同的被害人意见“量刑准结果”出具后,被害人同意与否的意见。在我国刑事程序中,被害人认同更能运用到如认罪认罚的量刑建议中,只是当事人由检察院与被告人变成了检察院与被害人;而被害人需求更可能适用于其他量刑建议的提出过程中。
被害人损失可能与犯罪数额相关,根据最高人民法院《关于审理非法集资刑事案件具体应用法律若干问题的解释》的规定,集资诈骗被害人的财产损失与数额之间,并不是一个对应关系。本文认为,从被害人中心主义立场出发,应该考虑的是被害人的实际损失。被害损失包括两个方面,除了直接损失还有经过退赔后的最终损失,本文将其列为体现恢复性的要素中。
对于被害人谅解的适用范围,从“正向”规定大概范围,即用于轻微、民间纠纷激化等犯罪,到“反向”规定上限,即对严重危害社会治安犯罪要从严掌握;从要配合着“赔偿”等其他情节,到可以直接将被害人谅解独立适用,可以说是朝着一个加强对“被害人谅解”量刑情节功能发挥的趋势在发展。对于集资诈骗罪来说,被害人谅解也可以以独立的形态出现在其量刑情节中。
以上关于集资诈骗罪被害人要素对照刑罚功能的情节内容,可以参见表1。

(二)集资诈骗罪量刑中被害人要素的具体标准
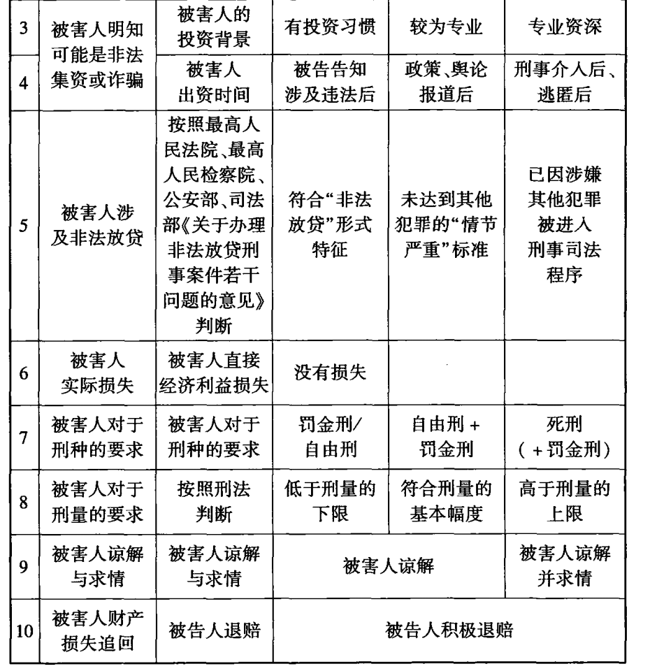
接下来需要对表1中被害人类型化要素的标准进行细化。首先对于被害人追求过高收益的要素,应以承诺利息为标准,曾有学者将被害人出资金额与投资回报率结合作为衡量不法程度的一个要素,指出投资金额越高、投资回报率越高、实质不法就越低。在投资领域中确实也不存在出资金额越小,利息越高的情况。这里体现的还是收益金额的总数,但本文认为,实质不法程度还是应该与收益率挂钩。当被害人追求过高的收益率,不论其投入的金额大小,都可以因为其忽视了这种明显违背市场规律的骗局的危险性,而认为其行为使得实质不法程度降低。
关于承诺时的回报率,首先,本文选取的计量单位为月息,因为不少案件中,被害人与被告人之间都是约定的月息,而涉案平台经常在几个月甚至在更短的时间“出事”,如果累计成年息则可能过高,会加重被害人“贪利性”的性质判断。而对于定期还本付息按倍数记的诈骗项目,使用“月息”这种较小的单位,比较容易换算。其次,笔者梳理了341份判决书,发现其中174份提及了被害人投资时的承诺月息,且67.8%的案件中被害人投资时的承诺月息都为3%以下,承诺月息在20%以上的仅有一例案件,因此,本文将月息3%作为判定被害人具有一定过错的起点,将20%以上月息的被害人确定为其有投机性,其忽视了客观的市场规律,将自己陷人极高的损失风险之中。
被害人介人集资款项的使用情况,也有程度的区别。当被害人深度介人时,如在被告公司担任管理人员、与被告人公司有涉及集资事项的经济往来等,就比其他人具备更多的条件去探查真相,而这种怠于保护自己权益的态度,或是不关心的心态,导致实质不法程度变低;而只是对被告公司运营情况有所了解,有其他业务往来,或是在底层部门任职等,虽然较其他被集资人更可能接触到一手资料,但还是颇具难度,此时为中等介人;而当被告人公司曾举行如推介会、参观活动等,被害人放弃参与机会时,也可以认为是被害人放弃了进一步了解资金走向的机会,虽然参加也不一定能识破骗局,或者有时这是被告人专门设置的虚假宣传,但是这种漠不关心的态度也可以从一定程度上认为被害人存在过错。
如果被害人明知这可能是诈骗、非法集资时,仍投入资金,可视为其放弃刑法保护这种态度,使得集资诈骗行为的社会危害性降低。笔者认为,可以从两方面来考察被害人对犯罪的认识程度:一是被害人的投资背景。如果被害人是资深投资专家,应该具备更权威的专业知识辨识骗局,而平时有理财投资习惯的人对于市场更具有辨识能力,故将理论与经验作为体现被害人投资背景的两个要素。如果具备专业金融知识,或对于将要投资的领域具有专业知识,或具有丰富的投资经验,可以认为其是专业、资深的投资人,其对于项目涉及犯罪风险的认知能力应强于其他人;如果只是具备基础的金融知识,或对于将要投资的领域一般性了解、只是有投资习惯的投资人,可以认为其可能是较有认知的投资人;一般有稳定投资理财习惯的投资人,对于有过高的收益、有违金融规律“稳赚不赔”的投资项目也应有所提防,因此将这种情况被害人作为有过错的起点。二是被害人的出资时间。对于一些已立案,或是侦查机关已发布各种公告、通告类文件后,或是对于明知被告人已逃匿,还继续出资的被害人,可以认为其已明知是非法行为而继续投入资金;国家已对某类产业作出了严格的政策规定,或是新闻媒体中屡次报道某些平台、产业的风险后,仍继续投入资金的,或者当被告人以该投资可能涉及某些敏感或违法事项而以其他形式、内容签订投资合同,被害人仍予以配合的,可以推知被害人知晓集资行为的非法性。
当被害人被卷人“非法放贷”时,在不能因错误认识排除行为人集资诈骗罪的成立时,可以根据涉及“非法放贷"的程度对其错误程度进行分类。根据最高人民法院、最高人民检察院、公安部、司法部《关于办理非法放贷刑事案件若干问题的意见》,如果被害人的行为已涉及刑事犯罪,即已进入刑事司法的程序时,可以以此认定被害人过错性最严重;如果被害人行为只是形式上符合“违反国家规定,未经监管部门批准,或者超越经营范围,经常性地向社会不特定对象发放贷款”的行为,可以认为被害人存在过错;而对于没有涉嫌犯罪,却实质上符合“非法放贷”的认定规则,只是没有达到意见中“情节严重"标准的,则可认为是居于中间的过错程度。
被害人实际损失体现出其财产法益的受损程度,是从被害人层面考虑的不可缺少的要素。前述对于集资诈骗罪财产损失与数额的关系中亦表明过对现行司法解释的疑虑,但基于周延性的考虑,在此还是将被害人实际损失的要素列明,并做简要归类。对于没有本金损失的投资人,实践中通常不将其列为被害人,其本金亦不会计入行为人的集资诈骗数额,可以以此推断其法益没有受损;而对于有损失的被害人,则将具体损失参考被告人数额一并考虑,在此无法进行类型化分类。
被害人对于被告人刑种、刑量的要求,可以通过两种方式实现。一种是以法院为主体,在法庭调查的被害人陈述阶段对被害人进行询问,如果是很多被害人的情况,可以先行请诉讼代表人整理归纳,代表陈述;另一种则是检察机关在提出量刑建议时,应该对于被害人这方面的要求进行调查,在量刑建议书中对此进行报告,并表明检察机关接纳与否的结论和理由。不管是法院调查还是检察机关,在询问被害人意见时,都应先对被害人解释相关法律法规,对于被告人的涉案情节、数额应告知被害人。被害人对于刑种的要求,大概可以分为死刑(罚金有没有都算此类)、自由刑+罚金刑、罚金刑和自由刑任一种这三类;而对于刑量的要求,按照刑法的规定,分为符合刑法刑量等级、高于刑量上限、低于刑量下限这三类。
对于被害人谅解的程度,可以结合被害人谅解并求情的具体情况加以判断。被害人财产追回则可以通过被告人的退赔情况来认定。
综合10个集资诈骗罪被害人类型化要素的具体标准可参见表2,按照程度和内容,大致将其分为2-3个等级或类别。其中第1-5项的被害人过错情节和第9项的被害人谅解情节的分类,是程度的分类,有程度大小的区别;第6项的法益受损要素和第7-8项的被害人建议量刑要素为类别的分类,并没有程度的区别;第10项的被告人退赔要素结合第9项的被害人谅解进行考虑,没有退赔则不考虑此要素,因此并没有类别的区分。
(三)集资诈骗罪被害人要素的适用顺序
关于这些类型化要素在量刑时考虑的顺序问题,首先,被害人要素在集资诈骗罪量刑中,需与被告人罪责的判断分别独立进行,将被害人要素作为独立的判断步骤。被害人的行为规范思考法则不应该介人加害人的行为规范思考法则。
其次,这些类型化要素出现冲突时,何者该优先适用?对此,回归之前对于刑罚功能的讨论,在刑罚功能出现冲突时,笔者认为,“应当以责任刑为中心和上限,再考虑预防的需要,最后才考虑恢复的实现”。同样,因为集资诈骗罪被害人类型化要素是按照实现刑罚功能而设置的,因此,按功能类别看,实现报应功能的被害人过错情节优先考虑,实现报应和一般预防功能的被害人要求其后考虑,实现恢复功能的被害人谅解则最后考虑。具体来看,被害人谅解并不会和前两者发生冲突,因为被害人谅解不影响其过错的认定,而既然选择谅解的被害人一般也不会要求对被告人处以过高的刑量。但前两者很有可能有冲突,比如,被害人对刑量的要求高于对犯罪行为基本刑量的设置,可是,此被害人的过错同时达到了能降低责任刑量级的效果。由此,除基本的按照功能实现的顺序考虑外,需要在每一个功能实现阶段(报应、预防、恢复功能实现阶段)都按照被告人--被害人要素这样的顺序考虑对被告人的量刑,而不是在量刑阶段整体完成被告人量刑后,再考虑被害人要素。
再次,同一功能内部的类型化要素发生冲突的情况下,该如何确定顺序?这种情况主要发生在被害人过错情节中,比如可能就存在被害人A是一个有资深投资背景的专家,但是对方承诺的回报率仅为月息2%,并没有达到被害人过错的标准,可否仅因其此背景就认定其作为被害人有过错,且程度较高;或者被害人B明知这是国家限制的投资产业,但是承诺回报率与银行活期利息相差无几,此时是否可以仅凭其明知企业涉嫌违法而认定其具有过错;当然,还可能存在各要素间不同程度的问题,被害人C同时具备明知犯罪I类特征和介人程度I类特征时,应该认为其属于哪一类?对于被害人A和B的问题,本文认为在此情况下,还是应该以承诺回报率进行综合考虑,虽然这些要素独立都能影响社会危害性的程度,但是毕竟承诺回报率是一个更客观的要素,而后两者的主观性较强,准确度上没有承诺回报率那么可靠。而对于不同类别的适用,也应综合考虑各个要素的可信度、客观性问题,对于像承诺回报率、出资时间、非法放贷这类能比较客观判断的要素作优先考虑。如果还是没有办法按照此进行顺序归类,只能是在个案中由法官综合考量作出判断。
来源:《刑法论丛》2023年第2卷(总第74卷)
作者:唐韵,西南政法大学法学院讲师,法学博士