尚权推荐SHANGQUAN RECOMMENDATION

尚权推荐丨王勇:职务侵占等罪名的追诉标准应“从新”

作者:尚权律所 时间:2022-08-29

摘要

 

《追诉标准(二)》规定的职务侵占等罪名的立案追诉标准,与2016年“两高”颁布的《关于办理贪污贿赂刑事案件适用法律若干问题的解释》的规定并不一致,实践中如何适用存在争议。厘清这一问题,关键要分析行为时有无司法解释,以及司法解释对应的法条有无修改变化;如果司法解释对应的“具体的法律条文”不同,则不存在相应冲突。据此,对《刑法修正案(十一)》实施以后发生的行为,《追诉标准(二)》施行以前尚未处理或者正在处理的,应该适用新标准。此外,因对非国家工作人员行贿罪的法条并无变化,实践中可考虑把《追诉标准(二)》视为准司法解释,对2022年5月15日以后的行为予以适用。

 

关键词:职务侵占 非国家工作人员受贿罪 挪用资金罪 追诉标准(二)

 

 

 4月29日,最高人民检察院、公安部联合发布修订后的《关于公安机关管辖的刑事案件立案追诉标准的规定(二)》(以下简称《追诉标准(二)》),自5月15日起施行。《追诉标准(二)》参照“两高”正在研究起草的司法解释,对职务侵占案等25种案件的立案追诉标准作了修改完善。对非国家工作人员职务犯罪采用与国家工作人员职务犯罪相同的入罪标准,明确规定“公司、企业或者其他单位的人员,利用职务上的便利,将本单位财物非法占为己有,数额在三万元以上的,应予立案追诉”,对民企市场主体予以同等司法保护,充分体现和落实产权平等保护的时代精神。

 

 新标准与2016年“两高”颁布的《关于办理贪污贿赂刑事案件适用法律若干问题的解释》法释〔2016〕9号(以下简称《解释》)关于职务侵占罪“数额较大”的规定(6万元以上)并不一致。实践中,有的同志认为二者存在冲突,认为应当“从旧兼从轻”;有的同志认为应当“从新”,对2022年5月15日以后的行为适用《追诉标准(二)》。实际上,上述两种观点都片面之处。《追诉标准(二)》是对《刑法修正案(十一)》修改后的职务侵占、非国家工作人员受贿罪和挪用资金罪等犯罪的解释,对2021年3月1日以后发生的行为,2022年5月15日以前尚未处理或者正在处理的,应该适用新标准。

 

一、对修正后刑法制定的追诉标准,效力适用于修订刑法的施行日期

 

 实践中,认为对部分罪名应“从旧兼从轻”的同志认为,主要是关注到“两高”《关于适用刑事司法解释时间效力问题的规定》(高检发释字(2001)5号》)第四条规定,“对于新的司法解释实施前发生的行为,行为时已有相关司法解释,依照行为时的司法解释办理,但适用新的司法解释对犯罪嫌疑人、被告人有利的,适用新的司法解释”。

 

厘清这一问题,关键要对行为时是否有司法解释进行梳理。易言之,在《追诉标准(二)》颁布前,职务侵占、非国家工作人员受贿罪和挪用资金罪等三个罪名是否有司法解释规定了定罪量刑标准?

 

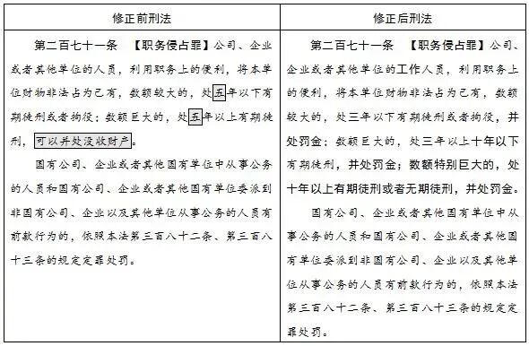
以职务侵占罪为例,2021年3月1日起施行的《刑法修正案(十一)》第二十九条对本罪作了修改,调整了法定刑,将原来的两档刑罚调整为“三年以下有期徒刑或者拘役,并处罚金”“三年以上十年以下有期徒刑,并处罚金”“十年以上有期徒刑或者无期徒刑,并处罚金”三档刑罚。

 

图片

 

由此可以看出,《刑法修正案(十一)》对职务侵占罪(非国家工作人员受贿罪和挪用资金罪的情况基本一致)的基础法定刑及刑罚档次进行了修改。调整后的刑罚档次配置,与贪污贿赂罪的规定基本平衡。职务侵占罪原来的第一档刑罚是“五年以下有期徒刑或者拘役”,现修改为“三年以下有期徒刑或者拘役,并处罚金”;第二档原为“五年以上有期徒刑”,现修改为“三年以上十年以下有期徒刑,并处罚金”;增设第三档“数额特别巨大的,处十年以上有期徒刑或者无期徒刑,并处罚金”。因此,原刑法中“五年以上有期徒刑”对应的“数额巨大”标准,与《修正案(十一)》中“三年以上十年以下有期徒刑”刑罚幅度对应的“数额巨大”标准,必然有区别。同理,原刑法“五年以下有期徒刑”对应的“数额较大”标准,与现刑法“三年以下有期徒刑或者拘役,并处罚金”对应的“数额较大”标准,也必然有所不同。

 

《全国人民代表大会常务委员会关于加强法律解释工作的决议》(1981年6月10日)第二条规定:“凡属于法院审判工作中具体应用法律、法令的问题,由最高人民法院进行解释。凡属于检察院检察工作中具体应用法律、法令的问题,由最高人民检察院进行解释。”《立法法》第一百零四条第一款规定:“最高人民法院、最高人民检察院作出的属于审判、检察工作中具体应用法律的解释,应当主要针对具体的法律条文,并符合立法的目的、原则和原意。”根据法律授权,“两高”就刑法“具体应用法律、法令”进行司法解释,且需要“针对具体的法律条文”。由此可看出,司法解释只是对司法工作中如何具体应用法律问题所作的具有法律效力的解释,不是新的立法。“司法解释是从属于法律的”。因此,不能简单地将司法解释与其所解释的法律等同视之,并据此按照刑事法律溯及力的原则决定适用。

 

 2016年“两高”的《解释》,是针对修正前的《刑法》职务侵占罪等具体条文所作的解释,而《追诉标准(二)》是对《修正案(十一)》作出的规定。二者解释的“具体的法律条文”不同,因此并不存在冲突。去年《修正案(十一)》生效后,对职务侵占等犯罪的刑罚结构进行了彻底改变,这意味着,《解释》所对应的“具体的法律条文”进行了彻底的调整。司法解释所从属于的法律已经不存在了,皮之不存,毛将焉附?在这种情况下,相关数额标准自然失效。因此,在《追诉标准(二)》颁布前,职务侵占、非国家工作人员受贿罪和挪用资金罪等三个罪名没有司法解释规定定罪量刑标准。既然不存在行为时的司法解释(旧),也就谈不上从旧兼从轻原则的适用问题。

 

 当然,在对职务侵占罪具有法律效力的解释、指导性规范文件没有出台时,参照《解释》对当事人有利,可继续执行。但一旦新的追诉标准出台,就应该执行新标准。

 

其实,类似问题在司法实践中,并非首次遇到。如2016年《解释》出台时,司法机关也面临同样问题。2015年刑法修正案(九)出台后,对贪污贿赂犯罪的修改,与现在对职务侵占罪、非国家工作人员受贿罪的修改一样,都是进行了较大调整。司法解释相关起草人发表的《两高<关于办理贪污贿赂刑事案件适用法律若干问题的解释>的理解与适用》(《人民司法》2016年第19期)一文就强调,要注意正确理解和执行从旧兼从轻的法律和司法解释适用原则,认为“对于2015年10月31日以前实施的贪污罪、受贿罪,一般适用新法新解释”“对于2015年10月31日以前实施的行贿罪,一般适用旧法新解释”。理由就是,《刑法修正案(九)》未对行贿罪的基础法定刑作出修改,新解释有关行贿罪的主刑判罚标准可以溯及修正前的行贿罪刑法规定。

 

根据《立法法》第四十七条的规定,法律解释的时间效力与它所解释的法律的时间效力相同。对于2021年3月1日之前,行为人实施职务侵占、非国家工作人员受贿罪和挪用资金罪等犯罪的,一般适用旧法旧《解释》;2021年3月1日之后,司法机关尚未处理或者正在处理的案件,依照修订后新法新标准的规定办理;对于跨越新旧法的行为,可参照《最高人民检察院关于对跨越修订刑法施行日期的继续犯罪、连续犯罪以及其他同种数罪应如何具体适用刑法问题的批复》执行。

 

追诉标准执行新标准的问题解决后,新问题也应运而生:追诉标准只规定了“数额较大”的起刑点,未对“数额巨大”和“数额特别巨大”予以明确。如果有关司法解释不能及时出台,会带来司法实践中执行上的混乱。

 

二、对非国家工作人员行贿罪新标准适用之探讨

 

《追诉标准(二)》参照“两高”正在研究起草的司法解释,对非国家工作人员行贿罪的追诉标准修改为,“个人行贿数额在三万元以上的,单位行贿数额在二十万元以上的,应予立案追诉”。新标准与国家工作人员的职务犯罪,采用了相同的入罪标准。问题在于,对非国家工作人员行贿罪在刑法修正案(六)(八)(九)中,经历了三次修改,本次没有修改。因刑法未修正,2016年《解释》依然有效。该罪出现了《追诉标准(二)》与《解释》不一致的情形。

 

一方面,司法解释的制发主体限于“两高”,有其他主体参与的都不属于严格意义上的司法解释。《立法法》第一百零四条第一款规定:“最高人民法院、最高人民检察院作出的属于审判、检察工作中具体应用法律的解释,应当主要针对具体的法律条文,并符合立法的目的、原则和原意。”《最高人民检察院司法解释工作规定》第五条规定:“最高人民检察院制定并发布的司法解释具有法律效力。人民检察院在起诉书、抗诉书、检察建议书等法律文书中,需要引用法律和司法解释的,应当先援引法律,后援引司法解释。”由此可见,司法解释具有法律效力,可以在法律文书中直接引用。规范性文件、指导性案例、座谈会纪要等指导性规范,只能在说理部分引述。

 

另一方面,司法实践中,具有法律效力的指导性规范广泛存在,不仅数量、内容超过司法解释,更在实践中得到充分运用,起到了重要的指导作用,为类似案件的处理提供了规范和指引。比如,两高两部出台的多个扫黑除恶文件,以及《关于依法惩治妨害新型冠状病毒感染肺炎疫情防控违法犯罪的意见》等等。这些规范性文件,尽管不符合《立法法》要求的“司法解释”规定,但实际上已经成为司法实践中的权威法律渊源。因此,从实务角度出发,对经过“两高”检委会、审委会讨论通过的指导性规范,可以视为准司法解释,应当考虑从新原则。

 

各类指导性规范因为数量众多,新旧“冲突”问题不是首次出现。比如,“两高”《关于办理商业贿赂刑事案件适用法律若干问题的意见》《关于办理受贿刑事案件适用法律若干问题的意见》等文件,向各省级人民法院和人民检察院下发时明确强调“请认真贯彻执行”。因此,上述《意见》尽管不是司法解释,但其内容合理、准确,代表了最高司法机关的立场和看法,其权威必须得到尊重。

 

更为典型的,是抢劫罪相关规定的演变。1997年刑法修订后,最高人民法院于2001年1月发布了《关于审理抢劫案件具体应用法律若干问题的解释》,于2005年7月发布了《关于审理抢劫、抢夺刑事案件适用法律问题的意见》,又于2016年1月印发了《关于审理抢劫刑事案件适用法律若干问题的指导意见》,对抢劫案件的法律适用作出了规范。应该说,这三个解释和指导性规范,在多个问题上都有发展和变化的情况。例如“入户抢劫”问题,在最早的司法解释中,对非以抢劫为目的入户,而是“以侵害户内人员的人身、财产为目的”而入户,不认定为“入户抢劫”,但2016年的“指导意见”却认为属于入户抢劫。“指导意见”的相关起草人《在刑事审判参考解读中认为:“三个文件中,凡是内容有发展变化的,均以发展变化了的后一个文件为依据。”

 

此外,《最高人民法院关于在经济犯罪审判中参照适用〈最高人民检察院、公安部关于公安机关管辖的刑事案件立案追诉标准的规定(二)〉的通知》(法发〔2010〕22号)提出:“最高人民法院对相关经济犯罪的定罪量刑标准没有规定的,人民法院在审理经济犯罪案件时,可以参照适用《标准二》的规定。”

 

因此,笔者认为,实践中可考虑把《追诉标准(二)》视为准司法解释,对2022年5月15日以后的行为适用《追诉标准(二)》(与前面三个罪名自2021年3月1日的时间效力不同)。

 

《追诉标准(二)》对非国家工作人员受贿罪等非国家工作人员职务犯罪的立案追诉标准,采用与受贿罪等国家工作人员职务犯罪相同的入罪标准,对国企民企、内资外资、中小微企业等各类市场主体予以同等司法保护,充分体现和落实了产权平等保护的时代精神,有其特殊的价值和意义。但司法人员在具体案件中,决定是否追究刑事责任时,还应综合考虑平等原则、犯罪性质和情节等,准确评估社会危害性,确保罪责刑相适应,真正把《立案追诉标准(二)》的精神落实好。

来源:中国检察官 2022-08-26

作者:王勇,江苏省苏州工业园区人民检察院党组书记、检察长,全国检察业务专家