尚权研究SHANGQUAN RESEARCH

尚权研究丨田鹏:刑事律师如何保护当事人家属的钱袋子

作者:尚权律所 时间:2022-05-16

 图片

田鹏

北京市尚权(深圳)律师事务所 副主任

北京市尚权律师事务所刑民行交叉案件研究与辩护部主任

 

一、实践问题:如何保护当事人家属的钱袋子

 

我国《刑法》第64条规定:“犯罪分子违法所得的一切财物,应当予以追缴或者责令退赔;对被害人的合法财产,应当及时返还;违禁品和供犯罪所用的本人财物,应当予以没收。”该法律规定是追缴与退赔制度的核心规范之一。但由于该规定的内容过于简略,难以与司法实践中出现的复杂多变的新情况、新问题相匹配,造成追缴与退赔在刑法适用上产生许多难以解决的问题。

 

例如,夫妻共同财产被一并执行,家属该如何维护自己的合法财产权益?

 

例如,丈夫用自己辛辛苦苦赚了10年的血汗钱投资一家公司,后来公司违法犯罪,能否全部扣押、查封?前期的投资该如何计算?钱款算作犯罪工具?

 

例如,妻子和丈夫的钱款共同购买股票,有合法收入的钱款混同,能否全部冻结、没收?

 

例如,哥哥开着弟弟的宝马车,偶然去偷了2万元,能否把车子作为作案工具,一并予以没收?同样的问题,弟弟开着哥哥的车偶尔去贩卖毒品一次,能否认定为作案工具,车辆予以没收?

 

例如,私募公司利用内幕信息去交易,后被控诉内幕交易罪,投资者的钱袋子,刑事律师又该如何全力守住家属的钱袋子,该如何进行辩护?

 

例如,非法吸收公众存款、集资诈骗类犯罪,行为人用非法集资款购置的债权、股票、房产、车辆、机器设备、原材料等可用于处置的涉案财物,均应计入追缴来源范围?

 

例如,犯罪行为人自愿退还的合法财产是否属于追缴的范围?如“犯罪行为人的追缴退赔责任是否能够因被害人放弃而免除?”

 

例如,对第三人善意取得的赃物是否适用追缴制度?

 

为解决以上问题,并且提出实践辩护智慧和解决路径、方案,我们需要先对实践裁判案例、法律法规做出详细的研究和梳理,穷尽思考,方能提出客观、理性、平衡的落地方案,保护家属的钱袋子。

 

二、梳理与探索:追缴与退赔的性质和关系

 

(一)追缴、责令退赔的性质

 

第一,追缴的性质。孙国祥教授在《刑事诉讼涉案财物处理若干问题研究》一文中指出,追缴是指司法机关根据刑事诉讼法的相关规定,对犯罪分子的违法所得进行追查、收缴。一般认为,追缴的适用对象为犯罪分子违法所得财物,该财物有两个属性:一是财物在权属关系上不属于犯罪分子;二是这些财物一般有原来的权属主体。追缴的性质认定问题,主要讨论的问题是追缴的性质究竟是临时性的刑事处置措施,还是具有终局性的刑事处置措施。目前学界观点主要划分为广义说和狭义说两类。广义说一般认为,追缴的内涵及其性质具有实体性和程序性两种属性,包括对于犯罪所得及其财物的追回和处置。例如,在郎胜主编的《中华人民共和国刑法释义》中,作者就提出,犯罪所得的追缴包括追回和上缴两方面内容,最终将犯罪所得收归国有,具有程序性的处置含义,又具有实体性的处置含义,两者相互结合构成了对犯罪所得的整体处置。张明楷教授在《论刑法中的没收》一文中也同样认为,追缴的性质和内涵是对于犯罪所得及其财物的强制交出和整体处置。狭义说则认为,追缴只是程序性处理措施。例如,刘延和法官在《追缴、责令退赔和刑事没收探讨》一文中提出,追缴从内涵和性质来说即是司法机关在程序运作中将犯罪所得及其财物收归自己控制的强制性程序措施。学者张磊在其《<刑法>第64条财物处理措施的反思与完善》一文中也明确提出,追缴的性质及其主要适用的场域,决定了其性质是一种典型的司法程序上的程序性措施,是一种对犯罪所得进行追回和上缴的程序性运行过程。 

 

第二,退赔的性质。根据我国《刑法》第64条之规定,责令退赔的法律含义是指有关机关对犯罪分子违法所得的相关财物责令退还、赔偿。由于责令退赔适用于赃款赃物已被用掉、毁坏或挥霍即无法退还的情形,因此责令退赔的法律含义强调的是对原财物权利人所应进行的赔偿,这是针对犯罪分子违法所得的相关财物不存在时的处置,是属于最终的实体处置。目前,我国法律和司法解释未就如何适用退赔制度进行明确规定,司法实践中也有不同的做法。学界关于退赔的法律性质问题,存在着三种不同的意见:第一种意见认为退赔属于一种独立的司法强制措施,与追缴、没收不同而且形成互补,退赔针对的是“违法所得财物已不存在或已被挥霍的”,追缴和没收则针对“违法所得财物尚存在的”。第二种观点提出,退赔和追缴都属于恢复司法的非刑罚处置机制,因此不需要做严格区分,都是针对“有经济价值,通过追缴和退赔能使公私财物恢复原状的”。第三种观点主张退赔和追缴、处分都是司法制裁措施,属于民法范畴,其功能在于为违法犯罪行为设置一种剥夺违法犯罪所得的“负激励”。

 

对追缴、退赔法律性质的研究,涉及到对于追缴、退赔主体、适用条件、功能定位的不同理解,对追缴的程序性操作也有一定的影响,是研究追缴、退赔法律适用问题的基础。

 

(二)追缴、退赔的关系

 

第一,二者的共性。从现行法律规定上看,追缴、退赔都是针对犯罪分子违法所得的财物适用的处理措施,二者追求的价值目标也是一致的,都是为了弥补被害人财产损失、剥夺犯罪分子违法收益,都具有强制性和持续性,可以随时启动直至结束。

 

第二,二者的区别。根据目前的规定,追缴与责令退赔的区别主要可以归纳为以下几个方面:第一,对象不同。追缴针对犯罪分子违法所得的一切财物;而责令退赔是在违法所得由犯罪分子占有、控制而未能被司法机关查获或者违法所得已被挥霍或已经灭失的情况下,责令犯罪分子予以退回或以其他财产予以赔偿。第二,阶段不同。追缴贯穿于侦查、起诉、审判整个过程中,并由公、检、法三个机关分别实施;而责令退赔仅在审判阶段由法院加以裁判,是在违法所得追缴不到案情况下的补充性措施。第三,在执行效力不同。追缴可直接对犯罪分子及其违法所得财物发生执行效力,责令退赔则不能直接对犯罪分子及其合法财产发生执行效力。此外,还有学者提出,追缴具有保全性,而责令退赔则具有一定的处置性。

 

三、追缴、退赔的适用对象

 

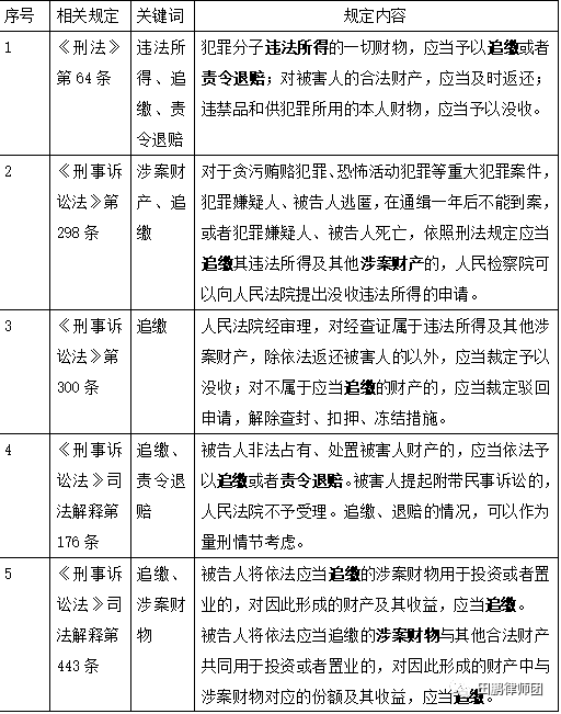
要正确理解追缴、责令退赔的刑法适用,厘清此处的追缴、退赔的适用范围是关键。根据《刑法》第64条之规定,追缴和责令退赔的适用对象是犯罪分子的“违法所得”,目前我国法律规定、司法解释并没有对此处“违法所得”的定义作出明确规定,要厘清“违法所得”的内涵和外延,首先要先对与之相关的法律规定进行统计与整理,笔者梳理如下:

 

图片
图片

 

纵观我国涉及追缴与退赔的法律规定,不难发现,我国目前的法律没有对“违法所得”的概念作出明确规定。并且在不同的法律规定中,分别出现了“涉案财物”、“违法所得”、“赃款赃物”等不同的表述。

 

关于“违法所得”的内涵界定问题,主要存在以下两种观点。第一种观点认为,“违法所得”等同于“犯罪所得”。例如,学者谢雄伟提出,从比较法的视角来看,在域外刑事领域中的“违法所得”与“犯罪所得”没有本质上的区别。国外刑事立法并没有“违法所得”的规定,而是直接规定为对犯罪所得的没收,如德国《刑法》第74条明确规定的即是“因犯罪所得之物”。另一种观点认为,“违法所得”是指一般违法行为所得,也不是要求是完全符合犯罪成立条件的犯罪所得,而是指符合犯罪构成要件的违法行为所得。即不以行为人具有责任为前提。”例如,12岁的行为人实施盗窃行为,因未达到刑事责任年龄,不构成犯罪。若违法所得等于犯罪所得,在这个案例中,就无法对行为人盗窃的财物予以追缴。

 

关于“违法所得”的外延界定问题。目前学界一般认为,违法所得财物,是指因违法犯罪行为而产生或者形成的直接财物或者间接财物。所谓的直接违法所得,顾名思义,是指犯罪所生之物。可能是他人之物,也可能是犯罪行为人通过违法行为将其占有,也可能是犯罪行为人之犯罪行为所产生或者制造出来之物。例如,在生产、销售伪劣商品罪中,这一类犯罪的犯罪行为人之生产行为涉嫌违法犯罪,由于犯罪行为所产生和制造的伪劣商品及其所获得收益明显属于直接犯罪所得。而间接违法所得,是指行为人通过违法犯罪行为非法获得财物,进而利用犯罪所得之财物而产生的收益。”即是在违法犯罪行为之外,行为人实施投资增值或其他附属行为所产生的相关收益。例如,有学者提出,在非法集资案件中,除了由公安机关通过查封、扣押、冻结、扣留、调取、先行登记保存、抽样取证、追缴、收缴等措施提取或者固定的涉案财物之外,集资行为人用非法集资款购置的债权、股票、房产、车辆、机器设备、原材料等可用于处置的涉案财物均应计入追缴来源范围。

 

四、辩护实践智慧和辩护方案——守护家属的钱袋子

 

为探寻如何保护家属的刑事涉案财产的辩护方案,辩护人在实践中反复摸索、探索、彻夜思考、精细化研究,不断突破法律规定的“惯性思维”,不断探索法律规定的“实质立法精神”,研磨、淬炼辩护方案,以期突破司法的“惯性和惰性”,让家属的合法财产“安稳的存在钱袋子中”。梳理辩护经验,笔者提出如下解决方案:

 

方案一:区分主从犯——谨防连带责任

 

某些财产类犯罪案件中(非法吸收公众存款、集资诈骗、电信诈骗、内幕交易、操纵证券市场等犯罪),通过探究立法实质精神,我们发现“若查、扣、冻的财产不足以清偿投资人本金的,不足部分责令主犯被告人予以退赔”。概言之,此处的裁判精神:参照适用民事案件连带责任。

 

因此,辩护人在辩护此类案件时,需要精准提炼核心证据,理清涉案人员的地位与作用,打捞本案的矛盾点、事实细节、证据细节,尝试构建从犯的辩护突破口。由此,向合议庭提出如下辩护方案:“从犯只需要承担部分责任——其参与部分的退赔责任”(不需承担连带责任)。

 

方案二:精准探析财产权的属性——合法财产与非法财产的充分剥离

 

根据《最高人民法院关于刑事裁判涉财产部分执行规定》第十条:“赃款赃物及其收益,人民法院应当一并追缴。被执行人将赃款赃物投资或者置业,对因此形成的财产及其收益,人民法院应予追缴。如行为人将违法所得投资股票、期货,所获得的收益也应作为犯罪所得收益予以没收。”

 

新《刑诉法解释》第四百四十三条  亦明确规定:“被告人将依法应当追缴的涉案财物用于投资或者置业的,对因此形成的财产及其收益,应当追缴。”

 

由此,探究以上立法实质精神,辩护方案如下:针对此类财产辩护案件,辩护人及家属应该精准厘清“各类变价款”之取得时间、取得方式、取得之资金来源等,详细提供完整的银行流水,全力证明涉案财产性质之合法性——合法财产神圣不可侵犯。

 

方案三:按照比例剥离——合法财产的比例部分予以剔除

 

若违法所得与合法财产混合投资,则应对二者作严格比例区分,合法所得部分并非犯罪行为产生,不能纳入处置范围,对混同财产产生的收益,仅可对其中违法所得对应的收益份额予以处置。为充分论证,辩护人梳理相关法律规定如下:

 

中共中央、国务院《关于完善产权保护制度依法保护产权的意见》(中发[2016]28号)、最高人民检察院、公安部《关于公安机关办理经济犯罪案件的若干规定》(公通字[2017]25号)、中共中央、国务院《关于营造更好发展环境支持民营企业改革发展的意见》等规范性文件,均有明确规定,具体如下:

辩护人梳理相关法律法规及解释:

 

图片

 

方案四:案外人异议之辩——夫妻共同财产、第三人善意取得等等

 

《最高人民法院关于刑事裁判涉财产部分执行规定》第十五条:执行过程中,案外人或被害人认为刑事裁判中对涉案财物是否属于赃款赃物认定错误或者应予认定而未认定,向执行法院提出书面异议,可以通过裁定补正的,执行机构应当将异议材料移送刑事审判部门处理;无法通过裁定补正的,应当告知异议人通过审判监督程序处理。

 

因此,实战辩护中,若涉案的财产系合法投资所得,或违法所得与合法财产混合投资后所得,则该笔款项同时还将具有夫妻共同财产属性。可依法提出案外人执行异议之诉。

 

田鹏律师特别提出,此处的案外人异议执行之诉,在何时提出、向谁提出、如何提出、提出的力度和尺度,都需要辩护律师精准把控和审慎思考,谨防提出过早,导致“可能的刑期加重”与“放弃”之两难困境,亦需要防止“财产执行异议导致刑事案件久拖不决”之困境。因此,以上财产方案之辩护策略,需要精准拿捏、精准测量其“分寸”,方能向辩护目标无限趋近,达到有效辩护的佳境。

 

参考文献

(一)法律文件

[1] 最高法《关于审理非法集资刑事案件具体应用法律若干问题的解释》;

[2] 最高法《关于刑事裁判涉财产部分执行规定》;

[3] 最高法《关于适用<中华人民共和国刑事诉讼法>的解释》

[4] 中共中央、国务院《关于完善产权保护制度依法保护产权的意见》(中发[2016]28号)

[5] 最高检、公安部《关于公安机关办理经济犯罪案件的若干规定》(公通字[2017]25号)

[6] 中共中央、国务院《关于营造更好发展环境支持民营企业改革发展的意见》(2019年12月4日实施)

[7] 最高法刑二庭《宽严相济在经济犯罪和职务犯罪案件审判中的具体贯彻》

(二)学术文献

[1]孙国祥:《刑事诉讼涉案财物处理若干问题研究》,载《人民检察》2015年第9期,第13页。

[2]张明楷:《论刑法中的没收》,载《法学家》2012年第3期。

[3]张磊,《<刑法>第64条财物处理措施的反思与完善》,载《现代法学》2016年第6期。

[4]曲升霞、袁江华:《论我国<刑法>第 64 条的理解与适用———兼议我国<刑法>第 64 条的完善》,载《法律适用》2007年第4期。

[5]欧阳涛:《要正确理解和适用刑法关于“追缴”、“责令退赔”和“没收”的规定》,载《人民司法》1983年第2期。

[6]李巧毅:《从民事法学的角度看刑事追缴》,载《江西公安专科学校学报》2009年3期。

[7]王晓东:《论刑事追缴的制度化》,载《犯罪研究》2016年第4期。

[8]谢雄伟:《论刑事违法所得没收的本质、内涵与计算方法》,载《法学论坛》2016 年第 5 期。

[9]王晓燕:《犯罪收益追缴范围探析》,载《盐城工学院学报(社会科学版)》2014年第27卷第2期。

[10]刘权:《<刑法>第六十四条在非法集资犯罪案件中的理解与适用》,载《铁道警察学院学报》2019年第2期。

[11]蔡一博,陈帅:《刑事责令退赔后被害人提起民事诉讼的类型分析与处理规则》,载《人民司法》2021年第7期。

[12]邢会丽:《论刑民交叉案件中刑事退赔程序与民事执行程序的竞合》,载《法律适用》2019年第21期。