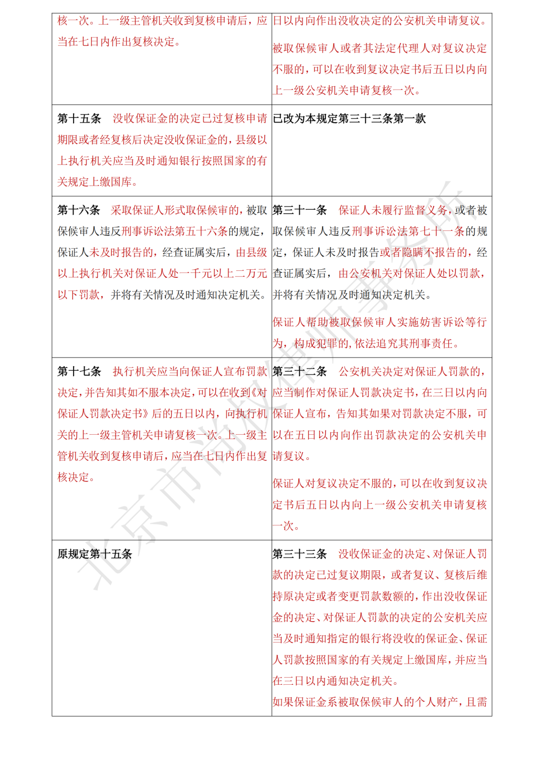
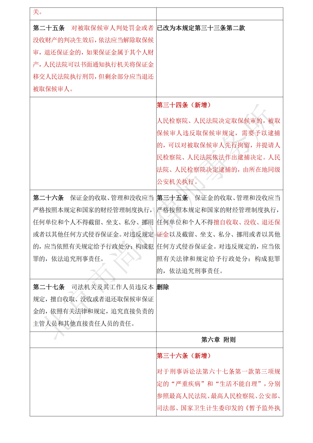
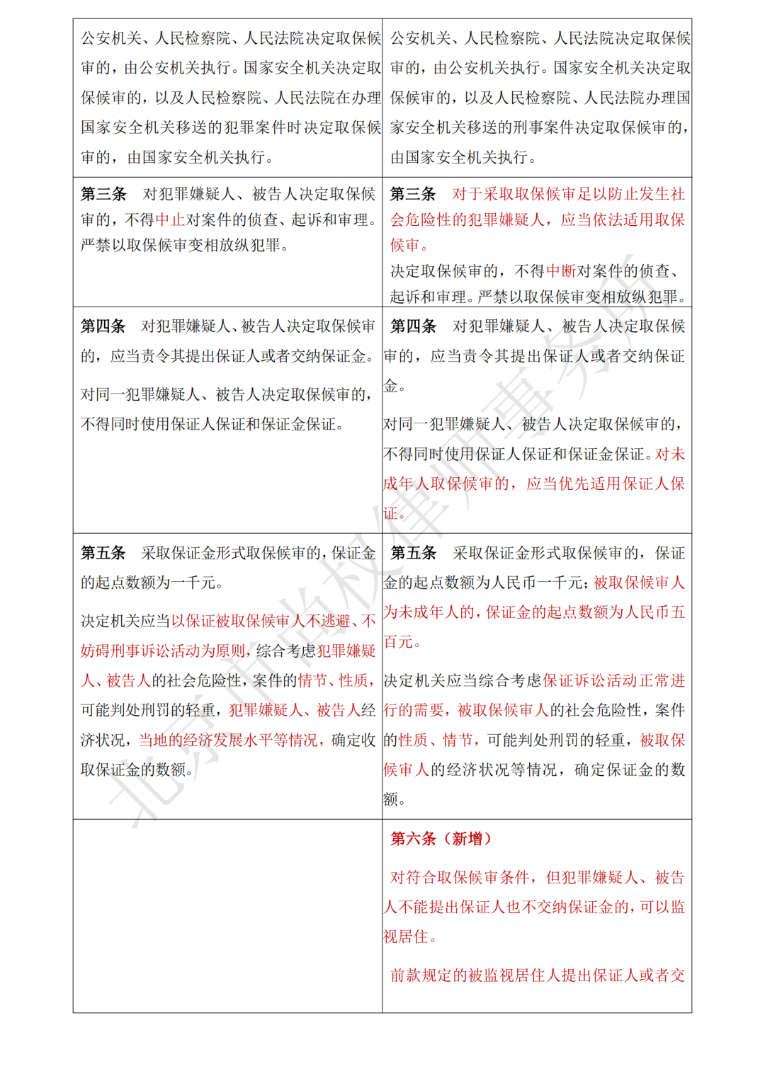
尚权关注SHANGQUAN CONCERN

尚权关注|两高两部《关于取保候审若干问题的规定》新旧条文对照

作者:尚权律所 时间:2022-09-22

 

整理人:宋雨航,北京市尚权律师事务所实习律师、西南政法大学刑法学硕士

 

 

图片
图片
图片
图片
图片
图片
图片
图片
图片
图片
图片
图片
图片
图片
图片
图片