尚权推荐SHANGQUAN RECOMMENDATION

尚权推荐丨赵秉志:澳门特别行政区反恐刑法要论(下)

作者:尚权律所 时间:2021-03-18

目次

 

一、前言

二、澳门特别行政区刑法和反恐刑法演进之考察

三、澳门特别行政区反恐刑法基本内容之研析

四、澳门特别行政区反恐刑法主要特点之评论

五、结 语

 

内容提要

 

研究澳门特别行政区反恐刑法具有重要意义。澳门特别行政区反恐刑法,迄今经历了刑法典创立反恐罪名、制定单行反恐刑事法律和修正单行刑事法律三个阶段。澳门特别行政区恐刑法的基本内容,包括其对域外恐怖犯罪的管辖规则、多种恐怖犯罪之罪刑规范、附加刑暨法人涉恐犯罪的刑事责任,以及关于恐怖犯罪的预防性规定诸方面。澳门特别行政区反恐刑法在其立法动因、立法政策、立法模式和罪刑规范诸方面,表现出其特色和闪光点,并有若干需要完善之处。

 

关键词
 

澳门特别行政区;反恐刑法;澳门刑法典;预防及遏止;恐怖主义犯罪

 

(三)相关刑罚制度

 

1.对恐怖犯罪配置的附加刑

 

第3/2006号法律《预防及遏止恐怖主义犯罪》第9条(附加刑)专条规定了对本法设立的恐怖犯罪适用的附加刑;第3/2017号法律修改第3/2006号法律时,没有修改其第9条,而是完全保留和沿用了该条文。

 

如同大陆法系国家和地区刑法典的通例,澳门刑法中的刑罚体系亦是由主刑和附加刑两大类型所组成。主刑,是指可以独立适用于一切犯罪的基本刑罚;附加刑,是指补充主刑适用的刑罚。根据《澳门刑法典》总则第三编第二章的规定,澳门刑法中的主刑包括徒刑和罚金两种。按照《澳门刑法典》的规定和刑法理论,徒刑和罚金这两种主刑只能分别独立适用,不能同时适用,即二者只能选科而不能并科;但在澳门特别行政区些特别刑法中,亦有徒刑和罚金并科的规定,如第10/78/M号法律《订立在本地区贩卖、陈列及展出色情及猥亵物品》第4条第1款即有并科徒刑与罚金的规定。根据《澳门刑法典》总则第三编第三章及分则有关条文的规定,《澳门刑法典》中的附加刑有四种:其中,总则部分规定了“禁止执行公共职务”(第61条)和“中止执行公共职务”(第62条)两种附加刑;分则部分规定的两种附加刑是“停止亲权、监护权或保佐权”(第173条,适用于分则第一编第五章侵犯性自由及性自决罪的被判刑人)和“剥夺选举权或被选举权”(第238条,适用于分则第三编危害和平及违反人道罪的被判刑人;第307条,适用于分则第五编第一章妨害政治、经济及社会制度罪的被判刑人)。而澳门特别刑法中规定的附加刑,则种类繁多,除上述《澳门刑法典》规定的四种附加刑外,还有:中止政治权利,剥夺获公共部门或实体给予津贴或补贴的权利,禁止从事须具公共凭证或获公共当局许可或批准方得从事的职业或活动,禁止在公法人、纯为公共资本或大多数为公共资本的企业、在公共服务或财货的承批企业担任管理、监察或其他性质的职务,禁止与某些人士接触,禁止在专营公司执行任何职务,停止亲权、监护权、保佐权及财产管理权,停止驾驶机动车辆、飞行器或船只的权利,禁止进行活动,禁止进入某些场合或地点,受法院强制命令约束,封闭场所,公开有罪裁判,禁止离开本地区或未经许可下离境,驱逐出境或禁止进入澳门特别行政区,暂时封闭场所,永久封闭场所,公开有罪裁判,由法院解散,等等。作为适用主刑时补充适用的刑罚,附加刑只能随主刑适用,而不能独立适用。 

 

现行的《恐怖犯罪法》第9条(附加刑)规定:“一、对于因犯第四条至第八条所指犯罪而被判刑者,经考虑该事实的严重性,以及该事实在行为人公民品德方面所反映出的情况后,可科处下列附加刑:(一)中止政治权利,为期二年至十年;(二)禁止执行公共职务,为期十年至二十年;(三)被驱逐出境或禁止进入澳门特别行政区,为期五年至十年,但仅以非本地居民的情况为限;(四)受法院强制命令约束。二、附加刑可予并科。三、行为人因诉讼程序中的强制措施、刑罚或保安处分而被剥夺自由的时间,不计入第一款(一)及(二)项所指的期间内。” 

 

正确理解和适用《恐怖犯罪法》第9条关于恐怖犯罪之附加刑的上述规定,笔者认为,应当把握以下几点:

 

     (1)关于上述附加刑的适用对象。《恐怖犯罪法》第9条的规定为“因犯第四条至第八条所指犯罪而被判刑者”,笔者认为应当涵盖《恐怖犯罪法》所规定的所有恐怖犯罪的被判刑人,既包括第3/2006号法律第4-8条所规定的恐怖犯罪的被判刑人,也包括第3/2017号法律所增补的第6-A条其他方式的恐怖主义罪的判刑人。简言之,所有恐怖犯罪之被判刑人均应纳入适用《恐怖犯罪法》第9条规定的附加刑之范围。笔者认为作上述广义的解读是符合相关法理和司法实务需要的,如果笔者的解读也符合《恐怖犯罪法》第9条所欲表达的立法意图,则笔者建议《恐怖犯罪法》上述“因犯第四条至第八条所指犯罪而被判刑者”的规定即应予以适当的修改,明确涵盖《恐怖犯罪法》所规定的所有恐怖犯罪的被判刑人。

 

(2)关于上述附加刑的适用条件。第9条的规定要求“考虑该事实的严重性,以及该事实在行为人公民品德方面所反映出的情况”。即是否科处附加刑以及科处何种附加刑,要考察两个条件:一是该恐怖犯罪的严重性,通过犯罪性质、犯罪情节和犯罪后果等予以考察;二是通过犯罪事实考察行为人的主观恶性和人身危险性。

 

(3)关于上述附加刑的刑罚内容。上述附加刑包括以下四种:其一,中止政治权利,为期2-10年。澳门特别行政区居民(包括永久性居民和非永久性居民)所享有的政治权利规定于《澳门基本法》第26条和第27条:“澳门特别行政区永久性居民依法享有选举权和被选举权”(第26条);“澳门居民享有言论、新闻、出版的自由,结社、集会、游行、示威的自由,组织和参加工会、罢工的权利和自由”(第27条)。恐怖犯罪之被判刑人在被判处中止政治权利期间,停止享有其相应的政治权利。其二,禁止执行公共职务,为期10-20年。禁止执行公共职务,也是《澳门刑法典》总则第62条对公务员职务犯罪设置的一种附加刑,是指禁止行为人在一定时间内执行公共职务或须具公共资格或须或公共当局许可或认可方得从事的职业或业务。刑法典中此一附加刑适用的条件为:适用对象须是在从事职务活动罪犯罪且被判刑超过3年徒刑者;该犯罪是在明显及严重滥用其职务或明显及严重违反其职务所固有之义务下实施的,或该犯罪显示该公务员在担任职务时有失尊严,或该犯罪引致其丧失执行该职务所需之信任。刑法典中此一“禁止执行公共职务”的期间为2-5年,行为人因法院裁判而被剥夺自由的时间不计入禁止执行公共职务的时间内。但《恐怖犯罪法》第9条所规定的对恐怖犯罪之被判刑人适用的“禁止执行公共职务”的附加刑,显然要比《澳门刑法典》中的此一附加刑严厉得多:一是凡恐怖犯罪之被判刑人皆可适用;二是行为人被判刑即可适用,而不要求判刑要超过3年徒刑;三是禁止的时间为10-20年,大大超过《澳门刑法典》之2-5年。其三,驱逐出境或禁止进入澳门特别行政区适用于非澳门特别行政区居民,为期5-10年。其四,受法院强制命令约束。“透过该机制,法官可命令被判刑者遵守一些被视为最符合具体个案的禁止性规定及行为规则”,如禁止或限制行为人在澳门特别行政区的活动。

 

(4)关于上述附加刑的科处。行为人因犯恐怖罪行被判处徒刑的,可科处上述附加刑(本条第2款)。所谓“可科处”,属于授权性规定,在法理上应理解为法律的一种倾向性要求,即原则上要科处附加刑,亦即除非有特别理由,否则即应科处附加刑。而且,这四种附加刑可视需要予以并科,即可以对一人同时科处两种以上的附加刑。这种附加刑的得并科制度,是《澳门刑法典》中所没有的。

 

(5)关于上述附加刑的期间计算。按照本条第3款的规定,行为人因诉讼程序中的强制措施、判处刑罚或予以保安处分而被剥夺人身自由的时间,不能计入中止政治权利和禁止执行公共职务这两种附加刑的期间内。即中止政治权利和禁止执行公共职务的期间,应从被判刑人徒刑刑期执行完毕开始起算。

 

上述各点关于恐怖犯罪之附加刑的规范,在主刑之基础上,进一步贯彻了澳门特别行政区严惩恐怖犯罪的立法精神。

 

    2.法人恐怖犯罪及其刑事责任

    

第3/2006号法律《预防及遏止恐怖主义犯罪》第10条专条规定了法人等实体的恐怖犯罪及其刑事责任制度;第3/2017号法律修改第3/2006号法律时,没有修改其第10条,而是将之完全保留和沿用。

 

在现代社会中,法人对推动社会经济发展起到了重要作用;但同时,由法人实施的违法犯罪行为也对社会秩序和经济良性运行造成严重危害与威胁,在一些特定领域及很多犯罪情况下,其危害甚至远远大于自然人犯罪。针对法人的危害行为,英美法系的国家和地区早在百余年前即开始在其制度法中明确规定法人犯罪及其处罚;大陆法系国家和地区曾长期坚持自然人犯罪的刑事责任原则,自20世纪90年代以《法国刑法典》(1992年通过)和《中华人民共和国刑法典》(1997年通过)设置法人犯罪为标志,大陆法系国家和地区的刑法典方开始迈入法人犯罪的时代。作为《澳门刑法典》最重要参照的1982年《葡萄牙刑法典》总则中原本并无法人犯罪的规定,葡萄牙2007年9月4日的第59/2007号法律在《葡萄牙刑法典》中增设了法人犯罪,经此法律修订的《葡萄牙刑法典》第11条第2款规定,除国家、其他公法人和公共国际组织之外的法人与类似实体可以成为犯罪主体。《葡萄牙刑法典》这一关于法人犯罪之主体范围的限制性规定,可以说是与1992年《法国刑法典》的相关规定一脉相承的。1992年《法国刑法典》首创大陆法系国家刑法典中承认和设立法人犯罪及其刑罚处罚的制度,在第四卷第二编恐怖主义罪的422-5条和第422-6条相应地规定了构成恐怖主义罪的法人的刑事责任;同时在第121-2条限定国家不构成法人犯罪,地方行政单位及其联合组织仅对在从事可以订立公共事业委托协议的活动期间实施的犯罪行为负刑事责任;并在第131-39条第3款明确规定,法人犯罪的部分严厉刑罚(法人解散,禁止从事职业或社会活动,司法监督)不适用于公法法人,亦不适用于政党或政治团体、行业工会。而1997年中国内地刑法典在创设近似于法人犯罪的单位犯罪制度时,在单位犯罪之主体范围上,并没有《法国刑法典》和《葡萄牙刑法典》(经2007年修正)那样的限制,而是在其第30条规定“公司、企业、事业单位、机关、团体”都可以构成单位犯罪并应当负刑事责任。

 

在《澳门刑法典》通过(1995年)和生效(1996年)的年代,放眼全球范围,大陆法系国家的刑法典中,当时还仅有《法国刑法典》(1992年通过,1994年实施)规定有法人犯罪,《葡萄牙刑法典》(1982年)尚未规定法人犯罪,《澳门刑法典》也仍基本采取犯罪主体限于自然人的传统。《澳门刑法典》第10条规定:“仅自然人方负刑事责任,但另有规定者除外。”这一规定表明,澳门刑法典的立法理念是,自然人归责是最基本和最普遍的刑事归责原则,而法人承担刑事责任只是一种例外。

 

正因如此,在《澳门刑法典》的总则部分并未设置法人犯罪制度,在其分则部分也只有极个别罪名(如第153-A条贩卖人口罪)有法人承担刑事责任的规定。澳门刑法中现有的法人犯罪,几乎全部规定在单行法律(包括单行刑事法律和单行非刑事法律)中,其立法性质属于特别刑法。据有关研究和统计,《澳门刑法典》颁行后,自1996年至2018年间,澳门特别行政区制定的设置有法人犯罪的单行法律中共计有21个(包括《恐怖犯罪法》),涉及可由法人等实体构成的独立罪名达98种之多;还有其中7个单行法律规定的可由法人等实体构成的罪名,尚涉及《澳门刑法典》第317条的违反判决所定之禁止罪及第312条第1款的违令罪、第2款的加重违令罪。值得注意的是,从澳门单行法律所规定的可由法人等实体构成的独立罪名(即刑法典中所没有的罪名)来看,其特点不仅是数量庞大,而且不少犯罪都属于澳门常见、多发性的犯罪,如涉及选举、贩卖人口、洗黑钱、毒品、侵犯知识产权和电脑等方面的犯罪。

 

澳门刑法中关于法人犯罪的这种刑法典总则基本否定、刑法典分则仅个别条文承认、而特别刑法予以各行其是的众多肯定性规定的立法状况,有失于规范化、系统化和协调性、统一性,一个时期以来已引起澳门特别行政区律界和法学界的关注,澳门特别行政区政府遂决定推动研讨和系统完善《澳门刑法典》中有关法人犯罪的规定。但是,按照罪刑法定原则,在《澳门刑法典》修订增设总则规范的法人犯罪制度之前,对法人涉恐怖犯罪及其刑事责任问题,还是要根据澳门现行的《恐怖犯罪法》第10条的规定予以阐释和适用。

 

第一,法人恐怖犯罪的界定及其处罚原则。关于法人恐怖犯罪的界定,《恐怖犯罪法》第10条(法人的刑事责任)第1款有明确规定:“一、如出现下列任一情况,则法人,即使属不合规范设立者,以及无法律人格的社团,须对第四条至第八条所指的犯罪负责:(一)其机关或代表人以该等实体的名义及为其利益而实施第四条至第八条所指的犯罪;(二)听命于(一)项所指机关或代表人的人以该等实体的名义及为其利益而实施第四条至第八条所指的犯罪,且因该机关或代表人故意违反本身所负的监管或控制义务方使该犯罪有可能发生。”据此规定,《恐怖犯罪法》中的法人犯罪,可以由三类实体构成:一是具有法律人格的法人组织,如民商法中的公司法人或企业法人,行政法中的社团法人或财团法人;二是不合规范而设立的法人组织,这种组织虽设立程序上不合规范或有其他瑕疵,但其是以法人组织之面貌存在并开展活动的,其设立程序的不合法、不合格不影响其作为法人实体之刑事责任;三是无法人组织之法律人格的社团,此类社团依照法律规定虽不具有法人组织之法律人格(例如澳门众多的同乡会、联谊会之类的组织),但也可以成为法人恐怖犯罪之主体。以上三类实体均可构成《恐怖犯罪法》所规定的恐怖犯罪。根据《恐怖犯罪法》第10条第1款第1、2项的规定,法人恐怖犯罪的构成除以上述三类实体为犯罪主体之前提条件外,还要求同时具备三个条件:(1)恐怖犯罪的实施者为该实体的机关或代表人;或者实施者是听命于该实体的机关或代表人的其他人,但该实体的机关或代表人的命令系故意违反其本身所负的监管或控制义务,如此方使该犯罪有可能发生。所谓该实体的机关,即该实体的领导和决策机构,如法人组织的董事会,非法人实体的领导班子。(2)恐怖犯罪行为是以该实体的名义实施的。(3)恐怖犯罪行为是为该实体的利益(当然是非法利益)而实施的。只有同时具备上述三个条件,才能认定有关的法人组织或非法人实体构成恐怖犯罪。这也是法人恐怖犯罪认定方面所要求与体现的罪刑法定原则和罪责自负原则。

    

关于法人恐怖犯罪的处罚原则,根据《恐怖犯罪法》第10条第1款规定,法人等实体构成本法所规定的恐怖犯罪的,应负刑事责任;该条第2款规定:“上款所指实体的责任并不排除有关行为人的个人责任。”由此可见,立法者对法人恐怖犯罪之处罚,乃是采取了澳门特别刑法关于法人犯罪之处罚原则的通例,即双罚制,既处罚构成法人犯罪的法人组织等实体,也处罚对法人犯罪负有直接责任的自然人个人,包括实施或决策实施犯罪行为的法人机关成员和代表人,以及听命于法人机关和代表人的其他人。关于适用于构成恐怖犯罪之法人等实体的刑罚将在下面述及;适用于有关自然人个人的刑罚,自然是《恐怖犯罪法》第4-8条对各种恐怖犯罪设置的主刑(徒刑),以及该法第9条对各种恐怖犯罪设置的四种附加刑。

    

在研究法人恐怖犯罪及其刑事责任时,关于法人犯罪的排除责任条款问题应当论及。所谓法人犯罪的排除责任条款,是指因出于某种正当理由而规定的排除法人须承担刑事责任的条款。据统计,在澳门特别行政区有的包含有法人犯罪规范的21个单行法律中 ,有11个单行法律中设置有此种条款,其通常表述为“行为人违反有权者之明确命令或指示而作出行为,则排除法人实体的责任” ;另有包括《恐怖犯罪法》在内的10个单行法律则未设置此种排除责任条款。澳门特别行政区府建议在《刑法典》订定有关法人犯罪的总则性规定时,引入关于排除法人刑事责任条款的统一性规定。笔者赞同澳门特别行政区政府这一科学合理的修法主张,并认为在目前《澳门刑法典》和《恐怖犯罪法》尚无此种排除责任条款的立法背景下,也可以并且应当依照此种排除责任条款之含义来解释和认定法人恐怖犯罪之构成与刑事责任。如此解读不仅是因为此种排除罪责合理,而且也可以找到法律依据:《恐怖犯罪法》第2条规定,“《刑法典》的规定,补充适用于本法律所规定的犯罪” ;而《澳门刑法典》总则关于犯罪必备的主客观要素的规定,贯彻了主观与客观相统一的定罪和刑事责任原则,此种情形下相关法人实体并无主观犯罪意图,因而应当排除其罪责。   

    

第二,对法人恐怖犯罪科处的主刑。按照《恐怖犯罪法》第10条第3-7款的规定,对构成恐怖犯罪的法人等实体科处的主刑有两种,一是罚金,二是法院命令的解散。

    

其一,罚金。罚金是各国刑法处罚法人犯罪的主要刑罚方法,如中国内地现行刑法典第31条把罚金规定为对犯罪单位适用的唯一刑罚;《法国刑法典》第131-37条亦把罚金规定为惩治法人犯罪的首要的刑罚方法。澳门特别行政区恐怖犯罪法》对构成恐怖犯罪之法人等实体规定的罚金规范较为详细,包括:罚金以日数确定,最低限度为100日、最高限度为1000日,罚金日额为澳门币100元至20000元;如对一无法律人格的社团科处罚金,则该罚金以该社团的公共财产支付,如该社团无共同财产或共同财产不足时,则以该社团各成员的财产按连带责任方式支付。这里应当注意一个问题:关于处罚犯罪的社团可令社团成员的财产负连带责任的规定,也见于经2007年立法修正增补法人犯罪的《葡萄牙刑法典》第11条第11款的规定,澳门特别行政区政府在修订刑法典有关法人犯罪的咨询文件中也有此种倾向性的立法建议。但笔者认为,对社团类法人犯罪直接株连社团成员财产的处罚原则之立法要认真检讨、慎重采纳,毕竟罪责自负、反对株连无辜是现代刑法的基本原则之一,而此种犯罪情况下没有参与犯罪的社团成员当然是无辜的。

    

其二,法院命令的解散。此种司法解散性质的刑罚对法人等实体非常严厉,相当于对自然人犯罪所判处的死刑。“从通过对法人科处刑事责任所欲达致的预防犯罪的要求来看,该项措施将可产生比作为主刑的罚金更为强有力的阻吓作用。”所以《恐怖犯罪法》规定的适用条件非常严格,即仅当实体的创立人具备单一或主要意图,并利用该等意图实施有关犯罪,或仅当该犯罪的重复实施显示其成员或负责行政管理工作者单纯或主要利用该实体实施该等犯罪时,方可科处此刑罚。

    

第三,对法人恐怖犯罪科处的附加刑。根据《恐怖犯罪法》第10条第8款的规定,对构成恐怖犯罪的法人等实体可以科处的附加刑包括:

    A.禁止从事某些业务,为期1-10年;

    B.剥夺获公共部门或实体给予津贴或补贴的权利;

    C.封闭场所,为期1个月至1年;

    D.永久封闭场所;

    E.受法院强制命令约束;

    F.公开有罪裁判。此公开并非限于在法庭上公开宣判之公开有罪的裁判,而是要求要透过在澳门特别行政区最多人阅读的中文报章及葡文报章做出,以及在从事业务的地点以公众能清楚看到的方式,张贴以中葡文书写的告示做出,张贴期不少于15日;且上述一切费用均由被判罪者负担。

    

根据《恐怖犯罪法》第10条第9款的规定, 对构成恐怖犯罪的法人等实体可以科处的上述六种附加刑,可以予以并科。

    

综上所述,澳门特别行政区反恐单行刑事法律《恐怖犯罪法》对法人犯罪设置的主刑及附加刑,充分体现了其严厉和全面惩治法人恐怖犯罪的立法精神。

 

 (四)关于恐怖犯罪的预防性规定

 

2006年的《恐怖犯罪法》第三章为“预防性规定”,该章下仅有第11条(准用)一个条文,该条规定:“为预防及遏止资助恐怖主义,第2/2006号法律第六条、第七条及第八条的规定经作出必要配合后,适用之。”查第2/2006号法律《预防及遏止清洗黑钱犯罪》(以下简称《黑钱犯罪法》)共计四章12个条文,第一章一般规定(1-2条),第二章刑法规定(3-5条),第三章预防性规定(6-7条),第四章最后及过渡规定(8-12条)。其中,第三章预防性规定的第6条规定了预防洗黑钱制度的六类主体,第7条规定了六类主体须履行的预防洗黑钱的一系列义务;第四章最后及过渡规定的第8条(细则性规定)为授权行政法规设立与本法之反洗钱预防制度配套的制度,以及计划设立的反洗钱金融情报机构及其职权的规定。该法律之立法理由认为,相对于澳门特别行政区行有关的法律制度,《黑钱犯罪法》第三章的预防性规定是这部法律中最具革新意义的部分(笔者认为这一看法也适用于评价《恐怖犯罪法》中的预防性规定);澳门立法会在审议该法律立法时,充分肯定该章的第6条及第7条“扩大了预防性制度的主体适用范围,明细列出应遵守义务,并借订定一监察义务遵守情况和更佳处理所收集的资料的制度,建立一套更合理及有效的机制。”关于《恐怖犯罪法》设置预防性规定的立法理由和意义,澳门特别行政区府在立法理由中指出:“随着经济一体化而产生的技术及高科技的通讯设备,以及金融体系的弱点,通常会被恐怖主义犯罪分子利用,从而轻易获得经济财政资源。因此,必须设立预防、查明及制止向恐怖主义活动提供资助的行为的监察机制,而参与该机制者应包括所进行的业务特别容易被利用作为资助恐怖主义活动的途径的人员和实体,以及具备识别及监控有关活动的知识和技术的人员和实体。为此,准用适用于预防及遏止清洗黑钱活动的预防制度。希望透过将设立的预防制度,能达致如国际组织的建议,对清洗黑钱和资助恐怖主义等活动作整体及统一处理的目的。”澳门特别行政区立法会则在立法审议中指出,《恐怖犯罪法》第11条明确援引《黑钱犯罪法》第6-8条的规定,在打击恐怖主义犯罪方面,适用清洗黑钱范围内的有关预防性规范。而该法对清洗黑钱范围的规制,是为了贯彻联合国《制止向恐怖主义提供资助的国际公约》特别是其第18条的规定,即要求各成员国采取必要措施规定金融机构和从事金融交易的其他行业应采取有效措施以识别客户和可疑的交易情况,以便于预防和避免资助恐怖主义犯罪以及恐怖主义行为的实施。打击恐怖主义不仅在于将恐怖主义行为入罪,而且本质上更在于预防。清洗黑钱活动在很多情况下是与恐怖主义现象联系在一起的,两种犯罪之现实紧密相关。《黑钱犯罪法》第6条则是规定将以行政法规订定对预防清洗黑钱负有义务的实体及行业的监察制度及相应的处罚制度。因此,《恐怖犯罪法》第11条关于准用《黑钱犯罪法》相关条文之规定以防范资助恐怖主义犯罪是必要而合理的。

    

2017年通过的澳门特别行政区第3/2017号法律,同时修改了第2/2006号法律《预防及遏止清洗黑钱犯罪》及第3/2006号法律《预防及遏止恐怖主义犯罪》。其中,包括了对于这两部法律中涉及预防性规定的修改补充。第3/2017号法律对于第2/2006号法律《预防及遏止清洗黑钱犯罪》中预防性规定的修改,包括增设第二-A章(特别诉讼措施),下设增设的两个条文,即第5-A条(管制银行账户)和第5-B条(保密义务);对于第6条预防洗黑钱制度之主体范围的修改补充,对于第7条各类主体须履行的预防洗黑钱义务的修改补充,对于第8条(细则性规定)作的补充;增补了第三-A章(处罚制度),包括第7-A条(虚假资料罪)、第7-B条(行政违法行为)、第7-C条(程序)、第7-D条(法人的责任)和第7-E条(缴纳罚款的责任)。第3/2017号法律对于第3/2006号法律《预防及遏止恐怖主义犯罪》中的第三章(预防性规定)第11条(准用)作了两方面的修改补充:一是增补一款作为该条的第1款,规定将此次修法中上述对第2/2006号法律增设的适用于清洗黑钱犯罪的特别诉讼程序(即第5-A条和5-B条)延伸至第3/2006号法律《恐怖犯罪法》适用;二是将该条原条文作为该条的第2款,并因应经2017年修法后的第2/2006号法律的新行文,调整了该款的准用部分。

    

归纳起来看,经2017年修法后的现行《恐怖犯罪法》第三章(预防性规定)第11条(准用)包括两方面的内容:一是关于恐怖犯罪调查和审理的诉讼措施;二是关于预防及遏制资助恐怖主义的措施。

     

1.关于恐怖犯罪调查和审理的诉讼措施

    

2006年的法律没有这方面的规定,这是2017年修法所新增设的内容。根据该条第1款的规定,凡属于调查和审理《恐怖犯罪法》所规定的恐怖犯罪事宜的,适用第2/2005号法律《预防及遏止清洗黑钱犯罪》第二-A章规定的特别诉讼措施。

    

(1)关于管制银行账户(第5-A条)。出于预防实施恐怖犯罪的必要,经法官以批示作出许可或命令,可对银行账户实行管制;法官的批示须指明管制措施所涉及的银行账户、受管制的时间,以及负责管制的司法当局或刑事警察机关;在银行账户受管制的情况下,相关信用机构必须在账户发生任何活动后的24小时内,将该等活动通知有关司法当局或刑事警察机关。

    

(2)关于信用机构方面的保密义务(第5-B条)。根据该条第1款的规定,第5-A条所指的相关信用机构,及其领导人、职员、合作人须就所知该条所定的行为(即监控被管制的银行账户并将其活动通知司法当局或刑事警察机关)受司法保密约束,尤其不得向账户受管制者或被要求提供资料、文件所属的人披露有关事宜。根据该条第2款的规定,向司法当局或刑事警察机关善意提供资料不构成违反任何保密的义务,而提供资料者亦无须承担任何责任。

     

2.关于预防及遏制资助恐怖主义的措施

    

2006年的法律已有这方面的规定,但2017年的修法对原有的内容作了一些修改和较大的补充。根据该条第2款的规定,为预防及遏止对恐怖主义的资助,适用经作出配合后的第2/2006号法律第6条、第7条、第7-A条、第7-B条、第7-C条、第7-D条、第7-E条及第8条的规定。

    

(1)关于对预防及遏止资助恐怖主义负有义务的主体及其义务。其一,负有义务的主体。根据经2017年修法的第3/2006号法律第11条第2款、第2/2006号法律第6条(主体的范围)以及经第17/2017号行政法规修正的《2017行政预防措施》)第2条的规定,对预防及遏止资助恐怖主义负有义务的六类实体及其监察机构如下:

    

一是所从事业务受澳门金融管理局监察的实体,尤指信用机构、金融公司、离岸金融机构、保险公司、兑换店及现金速递公司。

    

二是所从事业务受博彩监察协调局监察的实体,尤指经营幸运博彩、彩票或互相博彩的实体,以及娱乐场幸运博彩中介人。

    

三是从事涉及每件商品均属贵重物品的交易的商人,尤指从事质押业的实体,从事贵重金属、宝石或名贵交通工具交易的实体,以及从事拍卖的实体。这类主体由澳门特别行政区政府经济局监察。

    

四是从事不动产中介业务或从事购买不动产以作转售的业务的实体,即房地产中介人及房地产经纪人,由澳门特别行政区政府房屋局监察。

    

五是在从事本身职业时,参与或辅助进行以下活动的律师(由澳门律师公会监察)、法律代办(由澳门的法律代办纪律权限独立委员会监察),公证员、登记局局长(此二者由澳门特别行政区府法务局监察),核数师、会计师及税务顾问(此三者由澳门特别行政区政府财政局监察)。这些活动包括:A.买卖不动产;B.管理客户的款项、有价证券或其他资产;C.管理银行账户、储蓄账户或有价证券账户;D.筹措用作设立、经营或管理公司的资金;E. 设立、经营或管理法人或无法律人格的实体,又或买卖商业实体。

    

六是提供劳务的实体,当其在以下业务范围内为某客户准备进行或实际进行有关活动时:A.以代办人身份设立法人;B.作为某公司的行政管理机关成员或秘书、股东,又或作为其他法人的与上述者具有相同位置的人;C.向某公司、其他法人或无法律人格的实体提供公司住所、商用地址、设施,又或行政或邮政地址;D.作为信托基金或机构的管理人;E.在损益归他人的情况下,以股东身份参与活动;F.进行必要措施,使第三人以B.D.E.所指的方式行事。本项之C.D.F.分项所指业务的实体由澳门贸易投资促进局监察;其余的A.B.E.分项业务的实体由澳门特别行政区政府经济局监察。 

    

其二,特定主体的义务。根据经2017年修法的第3/2006号法律第11条第2款和第2/2006号法律第7条(义务)第1款的规定,上述六类主体对预防及遏止资助恐怖主义负有以下义务:

    

一是对合同订立人、客户及幸运博彩者采取客户尽职审查措施,包括识别和核实身份的义务;

二是采取侦测资助恐怖主义可疑活动的适当措施;

三是如不获提供为履行上述两项所定义务属必需的资料,则应拒绝进行有关活动;

四是在合理期间保存涉及履行上述两项义务的文件;

 五是举报有迹象显示有人实施资助恐怖主义犯罪的活动或实施未遂的有关活动,不论其金额大小;

六是与所有具有预防和遏止恐怖主义犯罪职权的当局合作。

 

为了保证上述义务的正确履行,第2/2006号法律第7条第2-6款还规定了有关主体履行预防和遏止资助恐怖主义犯罪之义务的几个特殊问题:

    

 A. 进行第6条第5项所指活动的律师及法律代办,无须因履行第7条第1款第5、6项所定义务而提供下列数据:评定客户的法律状况和提供法律咨询服务时所取得的数据,在某一诉讼中为客户辩护或代理时所取得的数据,以及涉及某一诉讼程序的数据,包括关于建议如何提起或避免某一诉讼程序的数据,不论此等数据是在诉讼之前、诉讼期间或诉讼之后取得。笔者理解,如此规定,是为了避免要求律师和法律代办履行义务而作出与其身份相悖的不利于委托人的活动。

    

B.第6条所指实体及其领导人、职员和合作人,为履行第7条第1款第5、6项所定义务而善意提供资料,不构成违反任何保密的义务,而提供数据的人,亦无须因此而负任何性质的责任。如此规定是为履行义务的特定主体提供法定的免责保障。

    

C.第6条所指实体及其领导人、职员和合作人,不得向合同订立人、客户、幸运博彩者或第三人透露因履行职务而得悉的、与履行第7条第1款第5、6项所指义务有关的事实。如此规定是要求相关主体保守秘密。

    

D.在第6条所指实体怀疑活动涉及资助恐怖主义犯罪且合理预期履行尽职审查措施可使合同订立人、客户或幸运博彩者提高警觉的情况下,可终止实施有关措施,并应以举报进行中的可疑活动替代之。如此规定是要求相关主体不要因履职审查而令可疑者有所察觉。

    

E.因他人履行第7条第1款所定义务而获得的数据仅可用于刑事诉讼程序,或预防及遏止资助恐怖主义犯罪。这是对相关资料用途必要的严格限制。

    

经第17/2017号行政法规修正的《2017行政预防措施》第二章第3-8条,对2017年修正的第2/2006号法律第7条上述的义务作了更加细密化的规定,其第3条为对合同订立人、客户及幸运博彩者采取客户尽职审查措施的义务,第4条为采取侦测可疑活动的适当措施的义务,第5条为拒绝进行特定活动的义务,第6条为保持证明文件的义务,第7条为举报可疑活动的义务,第8条为合作义务。

    

(2)关于对违反预防及遏止资助恐怖主义义务之行为的处罚制度

    

2017年的修法对第2/2006号法律《黑钱犯罪法》所作的补充中,包含增加了第三-A章(处罚制度),该章设有5个条文。根据《恐怖犯罪法》第11条第2款的规定,为预防及遏止对恐怖主义的资助,适用经作出配合后的第2/2006号法律第三-A章第7-A条、7-B条、7-C条、7-D条和7-E条的规定。这些条文包含了对违反预防及遏止资助恐怖主义义务之行为的刑事处罚和行政处罚两种处罚制度。

    

其一,刑事处罚:虚假资料罪的罪与罚。根据《恐怖犯罪法》第11条第2款和《黑钱犯罪法》第7-A条的规定,信用机构的公司机关成员与雇员,或向该等机构提供服务的人,如在根据《黑钱犯罪法》第二-A章(特别诉讼措施,包含第5-A条管制银行账户和第5-B条保密义务)的规定命令开展的旨在预防及遏止资助恐怖主义的特别程序活动中,提供或提交虚假或经篡改的数据或文件,又或在无合理理由的情况下拒绝提供数据或提交文件,或阻止扣押该等文件者,构成虚假资料罪。对构成虚假资料罪者,依法处6个月至3年徒刑,或科不少于60日的罚金。

    

其二,相关行政违法行为及其处罚。根据《恐怖犯罪法》第11条第2款和《黑钱犯罪法》第7-B条的规定,不履行《恐怖犯罪法》第11条第2款和《黑钱犯罪法》第5-A条、第5-B条及第7条所定的预防及遏止资助恐怖主义的义务,构成行政违法行为。对违反该等义务构成该项行政违法行为的自然人科澳门币1万元至50万元的罚款,对违反该等义务构成该项行政违法行为的法人则科澳门币10万元至500万元的罚款;如违法者因作出有关违法行为而获得的经济利益高于上述最高罚款额的一半,则最高罚款额提高至该利益的两倍。

    

《黑钱犯罪法》第7-C条是关于行政违法行为及其处罚的有关程序的规定,该规定载明,行政长官具有对有关程序作出最终决定的权限且该权限不得转授,行政长官在作出决定前先听取有关行政监察当局的建议;违法者即使已被科处处罚并已缴纳罚款的,仍须履行其尚能履行的有关义务。

    

《黑钱犯罪法》第7-D条是关于涉及法人的上述行政违法行为之法律责任的规定。据该条和《恐怖犯罪法》第11条第2款的规定,构成法人在预防及遏制资助恐怖主义方面的上述行政违法行为之责任的实体,包括三类:一是合规范设立的法人,二是不合规范设立的法人,三是无法律人格的社团及特别委员会。这三类实体均须对其机关或代表以其名义且为其集体利益而作出本法律和《恐怖犯罪法》所规定的预防及遏制资助恐怖主义方面的行政违法行为承担责任,同时也不排除有关行为人的责任,即实行“双罚制”;但如相关行政违法行为系行为人违抗法人等实体之有权者的明确命令或指示而实施的,则排除法人等实体本身的的责任,而仅追究作为自然人的违法行为人的责任,但法人等实体对违法行为人被判支付的罚金或罚款、赔偿、诉讼费用及其他给付均须负连带责任。

    

根据《恐怖犯罪法》第11条第2款和《黑钱犯罪法》第7-E条的规定,对上述行政违法行为缴纳罚款虽属违法者的责任,但在下述两种情形下有连带责任问题:一是,违法者为法人时,其行政管理机关成员或以任何其他方式代表该法人的人,如被判定须对有关行政违法行为负责,须就罚款的缴纳与该法人负连带责任。二是,如违法者为无法律人格的社团或特别委员会,则对其科处的罚款以该社团或委员会的共同财产支付;如该实体无共同财产或共同财产不足,则以各社员或委员会成员的财产以连带责任方式支付。

    

经第17/2017号行政法规修正的《2017行政预防措施》第9条亦规定,不履行《2017行政预防措施》第3-8条所规定的义务者(包括自然人和法人等实体),应按2017年修正后的第2/2006号法律第7-B条至第7-E条规定的行政违法处罚的规定予以处罚。

    

(3)关于行政法规订定的相关监察制度。根据《恐怖犯罪法》第11条第2款、《黑钱犯罪法》第8条及《2017行政预防措施》第2条第3款、第4款的规定,关于行政法规订定的预防及遏止资助恐怖主义之义务及其履行的相关监察制度包含以下要点:

    

其一,授权澳门政府以行政法规订定《恐怖犯罪法》第11条第2款和《黑钱犯罪法》第7条所定预防及遏止清洗黑钱义务(延伸适用于预防及遏止资助恐怖主义)的前提条件及内容,并订定关于该等义务履行情况的监察制度。

    

其二,要求澳门特别行政区政府建立一个监察机构(或选择一个既存的机构)并赋予其收集、分析及提供因他人履行法律规定的预防及遏止资助恐怖主义义务而获得的资料的职权。

 

其三,授权上述监察机构为履行其监察预防及遏止资助恐怖主义的职能,可要求任何公共或私人实体提供必要的数据,还可为履行区际协议或任何国际法文书而向澳门特别行政区以外的实体提供必要的数据。如监察机构在行使其监察职权时得悉使人怀疑有人实施资助恐怖主义犯罪的事实,则须将该事实通知澳门检察院。监察机构为有效履行其监察义务,可进行其认为属必要的监察行动。

 

四、澳门特别行政区反恐刑法主要特点之评论

 

综观澳门特别行政区反恐刑法的演进及其规范,可以发现,在其立法动因、立法政策、立法模式、罪刑规范诸方面,澳门反恐刑法都有其特点。

    

(一)立法动因

    

所谓立法动因,即立法原因,也就是影响和决定立法创制与发展的主要因素。那么,澳门反恐刑法的立法动因何在?笔者认为,影响和决定澳门反恐刑法创制与演进的主要因素有三个方面:一是葡萄牙反恐刑法的影响;二是相关的国际因素;三是相关的本地因素。

    

1.葡萄牙反恐刑法的影响

    

众所周知,葡萄牙曾对澳门长期实行殖民统治,澳门因此在回归祖国前的一个多世纪里曾延伸适用葡萄牙的法律,在其刑法领域亦曾长期适用1886年的《葡萄牙刑法典》。即使随着1987年《中葡联合声明》的签订、澳门进入回归祖国前的过渡期而迈开其主要法律本地化步伐后,其1995年通过的澳门本地的第一部《澳门刑法典》,也是聘请葡萄牙刑法专家迪亚斯教授主持起草并几乎完全是以1982年的《葡萄牙刑法典》为参照蓝本而订立的。应当承认,1982年的《葡萄牙刑法典》在当时是一部相对比较完备和先进的大陆法系国家的刑法典,其立法精神、体系结构、基本制度和主要内容都对《澳门刑法典》产生了显着的影响。这种影响也表现在反恐刑法规范的设置方面。1982年《葡萄牙刑法典》在其第二卷分则第四编妨害社会生活罪之第五章妨害公共秩序与公共安宁罪的第二节危害公共安宁罪下,以两个条文规定了恐怖犯罪,即第300条的恐怖组织罪,第301条的恐怖主义罪;而《澳门刑法典》也是在其分则卷的第四编妨害社会生活罪之第五章妨害公共秩序及公共安宁罪下设置了两种恐怖犯罪,即第289条的恐怖组织罪,第290条的恐怖主义罪。这两部刑法典中的恐怖犯罪之规定,从罪名设置到犯罪归类都完全相同。当然,1982年《葡萄牙刑法典》属于较早在刑法典中设置了反恐刑法条款,受其影响并于十余年后才通过的《澳门刑法典》,其反恐刑法的设置在大陆法系刑法典中也还算为时不晚。

    

甚至葡萄牙反恐刑法立法模式的调整,也直接影响到了澳门特别行政区恐刑法的立法模式。美国“9·11”恐怖袭击事件发生以后,葡萄牙加强了其反恐立法并调整了其反恐刑法的模式,于2003年8月22日通过第52/2003号法律,以单行法的模式规制恐怖主义犯罪,同时也以该法律废止了《葡萄牙刑法典》中第300条的恐怖组织罪和第301条的恐怖主义罪。澳门特别行政区立法会随之也于2006年3月通过了第3/2006号法律《预防及遏止恐怖主义犯罪》,并废止了《澳门刑法典》中第289条的恐怖组织罪和第290条的恐怖主义罪,使其反恐刑法由刑法典模式调整为单行刑事法律模式。

    

可见,澳门特别行政区反恐刑法的创立及其立法模式的调整,都受到了葡萄牙反恐刑法的影响。

    

2.相关的国际因素

    

20世纪60年代末期以来现代恐怖主义的崛起,严重危害了世界各国的安全和人类社会的和平。21世纪初美国“9·11”恐怖袭击事件是国际恐怖主义登峰造极的罪恶标志。国际国内恐怖主义被公认为是世界各国和全人类的共同敌人。以联合国为代表的国际组织多年来强烈呼吁各国各地区要重视通过立法惩治恐怖主义,建立和强化国际反恐法治合作机制,并主导出台了多个国际反恐法律文件。各国各地区反恐立法(包括反恐刑法)的制定与发展,可以说都是在相当程度上受到了国际国内恐怖主义犯罪形势和国际反恐法律文件要求的影响;澳门作为中华人民共和国的一个特别行政区有其应当承担的反恐国际法律义务,作为一个国际化程度很高的地区既受到国际因素的影响也非常关注国际形势,在其反恐刑法的发展进程中,澳门特别行政区更为鲜明地体现出对国际恐怖主义犯罪形势的关注和对履行国际反恐法律义务的重视。

    

例如,在酝酿和决定创制第一部反恐单行刑事法律第3/2006号法律《预防及遏止恐怖主义犯罪》的过程中,澳门特别行政区府和立法会就是基于国际恐怖主义犯罪愈演愈烈的形势,并为贯彻联合国及其安理会一系列反恐国际公约和决议的要求(其中引人注目的尤其是《制止向恐怖主义提供资助的国际公约》的要求),以及响应“打击清洗黑钱财物行动特别组织”(FATF)的建议,而作出的完善反恐刑法的重要举措。而这部单行反恐刑事法律中关于域外恐怖犯罪之管辖权的规定(第3条),关于处罚恐怖组织罪之预备犯(第4条第5款)和恐怖主义罪(实施恐怖主义活动)之预备犯(第6条第3款)的规定,关于惩治资助恐怖主义罪(第7条)和煽动恐怖主义罪(第8条)的规定,都是澳门特别行政区反恐刑法贯彻反恐国际法律文件的例证,因为确立这些反恐刑法规范都是近年来联合国及其安理会等国际组织在其一系列反恐国际法律文件中所力倡所要求的。

    

再从澳门特别行政区改其反恐刑法看。2017年5月,澳门特别行政区3/2017号法律《修改第2/2006号法律<预防及遏止清洗黑钱犯罪>及第3/2006号法律<预防及遏止恐怖主义犯罪>》对其反恐刑事法律作了一系列修改补充。此次修法中,澳门特别行政区府和立法会体现出对履行相关国际反恐法律义务的高度重视。此次关于反恐刑法的修正中,最为重要的修改补充有两个方面,一是修改补充资助恐怖主义罪;二是增补其他方式的恐怖主义犯罪(即有关外国恐怖主义战斗人员的各种犯罪行为)。在这两个方面的修法中,澳门特别行政区都体现出对相关国际因素的高度重视。关于修改补充资助恐怖主义罪,此次立法大大扩充了资助恐怖主义罪的内容,该项立法理由认为,根据联合国制止资助恐怖主义国际公约的要求和金融行动特别组织已修订的40项建议,有必要“伸延资助恐怖主义犯罪的范围至经济资源或任何类型的财产,以及可转化为资金的产品或权利,务求将与资助恐怖主义相关的一切财产均涵盖在内”;“亦有需要将资助恐怖主义组织及恐怖分子的行为涵盖于资助恐怖主义犯罪的范围内,即使与特定的恐怖主义行为无联系者亦然。”关于增补其他方式的恐怖主义犯罪(即有关外国恐怖主义战斗人员的犯罪行为),该项立法理由指出,之所以增设第6-A条其他方式的恐怖主义犯罪而扩大恐怖主义犯罪的范围,规定有关外国恐怖主义战斗人员的犯罪,乃是“由于联合国安全理事会已通过关于制裁外国恐怖主义战斗人员的措施,故有需要加入本条,以填补第3/2006号法律有关这方面的空白。”

    

3.相关的本地因素

    

按照马克思主义法学关于法律与经济之关系的观点,“无论是政治的立法或市民的立法,都只是表明和记载经济关系的要求而已。” 澳门特别行政区恐刑法的发展,从根本上而言,乃是澳门特别行政区济社会健康发展和完善反恐刑法以防治恐怖主义犯罪的需要。澳门特别行政区在制定和完善其反恐刑法体系时,注意和体现了相关本地因素的影响。

    

例如,在2006年制定《预防及遏止恐怖主义犯罪》这部单行刑事法律并以之取代《澳门刑法典》中的反恐刑法条款时,澳门特别行政区府和立法会虽然把相关国际因素(国际恐怖主义犯罪形势和澳门特别行政区履行遵守反恐国际法律文件之义务)置于首位予以考虑,但同时也在修改补充刑法典反恐刑法规范与制定独立于刑法典的单行反恐刑事法律之间进行了权衡,最终选择采取制定单行反恐刑事法律的模式,是认为这样有助于反恐刑法规范的系统性、科学性和修法的及时性,当然这也是符合澳门本地单行刑事法律之传统的,即着重考虑了澳门本地相关法律体系科学设置与运行的要求。

    

而到了2017年以第3/2017号法律修改2006年的《预防及遏止清洗黑钱犯罪》及《预防及遏止恐怖主义犯罪》时,澳门特别行政区府在立法理由陈述中把澳门本地因素置于首位,其开篇即表明,“制定此法案,旨在保障澳门特别行政区的经济持续发展,从而保持各经济体系安全稳健,并为本地及境外的投资建立一个既安全又具吸引力的平台;”其次才指出了澳门特别行政区当履行的国际义务也是此次修法的重要理由。澳门特别行政区法会在审议该法案及其理由陈述时,充分肯定了澳门特别行政区政府的上述宏观修法理由。

    

(二)立法政策

    

中国内地刑事法学界一般认为,刑事政策根据层次(或者从纵向看)可以区分为根本刑事政策、基本刑事政策及具体刑事政策三个层次:根本刑事政策,亦称为总的刑事政策,即综合治理犯罪的方针;基本刑事政策,现阶段即为宽严相济的刑事政策;具体刑事政策,即在具体领域的刑事政策,如暴力犯罪的刑事政策、腐败犯罪的刑事政策、未成年人犯罪的刑事政策等;根据制定的主体不同(或者从横向划分),刑事政策还可以划分为刑事立法政策、刑事司法政策、刑事执行政策(罪犯处遇政策)。由上述分类观点来衡量,反恐刑法的立法政策属于具体刑事政策的范畴,是根本刑事政策和基本刑事政策指导与制约下的一项具体的刑事立法政策,确切地说,就是在反恐刑法领域的一项刑事立法政策。刑事政策与刑法立法的关系怎样?有的学者指出,“从刑事政策与刑事法律的关系上看,刑事政策可以成为对固定的法律规范的一种合理校正。” ”而下述表述则被认为是通行的、主流的主张与看法:“刑事政策是刑法的灵魂和核心,刑法是刑事政策的条文化与定性化。”因此,反恐刑事立法政策对反恐刑法立法起着重要的指导和制约作用,而反恐刑法立法则反映与体现反恐刑事立法政策的精神和导向。对澳门特别行政区反恐刑法立法规范予以考察,笔者认为,澳门特别行政区反恐刑法所贯彻与体现的立法政策,最主要的表现为两条:一是预防与遏制相结合;二是宽严相济。

   

1.预防与遏制相结合

    

惩治和防范恐怖主义犯罪,乃是各国各地区反恐法、反恐刑法中大体都会包含的两个方面(当前大多更重视打击即惩治的方面),有些国家(地区)的反恐法还会将“预防”纳入其基本原则;不过一般都是在法律名称上冠以“反恐怖主义法”的用语,而很少在法律名称上直接使用“预防”一词。值得注意的是,澳门特别行政区006年制定并于2017年修改的单行反恐刑事法律之名称,即为《预防及遏止恐怖主义犯罪》,即在法律名称上就明确包含了防范和惩治两个方面。这里,我们需要首先研究该法律名称中的两个小问题,弄清其中易生歧义的词语之含义和正确的用法。问题之一,该法律名称为什么用“遏止”而不用“遏制”?二者有什么区别?查《现代汉语词典》,“遏”字的含义为“阻止””””“”禁止”,“遏止”的含义为“用力阻止”,“遏制”的含义为“制止”““”控制”。显而易见,“阻止”””””’”“和”制止”的含义相同,所以在表达“阻止”””””’”“”制止”含义上“遏止”“和“遏制”相同、可以通用;而“遏制”的”控制”含义则是“遏止”所没有的。因此,从对象(宾语)为“恐怖主义犯罪”而言,似乎用“遏制”取其”控制”之义更为贴切,因为一个社会的犯罪是不可避免的,对犯罪往往难以完全“禁止、阻止、制止”,而可以予以“控制”。但大体说来,“遏止”和“遏制”含义很相近,似也可以通用。至于澳门特别行政区法会在法律名称上用“遏止”而不用“遏制”,也许只是用语习惯问题。但作为反恐刑法之立法政策,笔者认为还是用“遏制”取其”控制”之义更为科学。问题之二,该法律名称中为什么是“预防及遏止”而不是“预防和(与)遏止”?用“及”与用“和(与)”有什么区别?从现代汉语语法看,“及”“"和”"与“”这三个字在前后两个并列的名词或名词性词组之间使用时都是连词,但“和”“”与”是平行连接,其前后连接的成分无主次之分;而用“及”连接的成分多在意义上有主次之分,主要的成分放在“及”的前面。值得注意的是,中国内地全国人大常委会法制工作委员会制作的《立法技术规范(试行)(一)》中关于“和”““”以及”含义及用法的解释,也表明“和”仅表示前后成分并列、不分主次,而“以及”既表示前后成分并列又表示前主后次之义。因此,在笔者看来,澳门特别行政区行反恐刑事法律之名称把“预防”前置、“遏止”后置而用“及”连接二者,清晰地表达了澳门特别行政区恐怖主义犯罪采取“预防”为主、“遏止”为次、二者相结合的立法政策精神。据上所析,笔者认同澳门特别行政区反恐刑法采取的这一立法政策,并将其表述为“预防与遏制相结合”的反恐刑法立法政策。

    

所谓“预防与遏制相结合”的反恐刑法立法政策,其基本含义,就是对治理恐怖主义犯罪之刑法立法,首先要立足于预防,要强调防患于未然,努力防止恐怖主义犯罪的发生;其次也要重视遏制,对发生的恐怖犯罪活动要予以有力而理性的惩治,并遏制其产生更为严重的危害结果;而且还要注意预防犯罪与遏制犯罪的合理兼顾和有机结合,不可偏废。

    

澳门特别行政区恐刑法对恐怖主义犯罪的预防,主要体现为专章设置了预防性规定,这是最直接最突出的预防恐怖主义之法律举措。根据2017年修法所增设的《恐怖犯罪法》第三章第11条第1款的规定,凡属于调查和审理该法律所规定的恐怖犯罪事宜的,适用《黑钱犯罪法》第二-A章规定的特别诉讼措施,涉及银行账户管制和信用机构方面的保密义务;根据该条第2款的规定,为预防及遏止资助恐怖主义的行为,对为数众多的实体机构赋予了特定的义务,对违反该等义务者要予以刑事处罚或行政处罚。澳门立法者希望通过这些预防性规范和措施,切实防范恐怖主义犯罪及资助恐怖主义犯罪的活动之发生。据悉,在澳门特别行政区政府目前正在进行的对现行反恐刑事法律的修订中,将进一步加强对恐怖主义犯罪的预防措施。这种反恐立法理念和举措无疑是值得充分肯定的。

     

而以下各点,则体现了澳门特别行政区反恐刑法对恐怖主义犯罪的遏制与预防的兼顾和结合:(1)针对恐怖主义犯罪一旦实施危害广泛、后果极其严重的特点,把性质上原本属于犯罪预备形态的行为予以实行化对待,把性质上原本属于共犯的行为予以正犯化对待,贯彻法益保护前置和强化的立法理念。例如:把发起、创立、加入恐怖组织或者领导、指挥恐怖组织的行为都规定为独立的罪名并严厉处罚(《恐怖犯罪法》第4条、第5条);把预备发起、创立恐怖组织犯罪的行为(第4条第5款)设置为预备组成恐怖组织罪之独立的罪名,把意图实施具体恐怖活动犯罪的恐怖主义罪的预备犯(第6条第3款)设置为预备实施恐怖主义活动罪和预备实施国际恐怖主义活动罪,均予以严厉处罚;把性质上原本属于共犯的组织、资助或协助有关外国恐怖主义战斗人员的犯罪行为规定为独立的罪名并与原本的正犯罪行同等处罚(第6-A条第3款)。显然,这类罪刑设置既有对涉恐犯罪严厉惩治之功效,又有着力防范实施和完成恐怖主义犯罪的旨意。(2)对构成恐怖犯罪的自然人,《恐怖犯罪法》第9条规定了较《澳门刑法典》广泛而严厉且可以并科的附加刑,包括中止政治权利(2-5年)、禁止执行公共职务(10-20年)、适用于非澳门居民的驱逐出境或禁止入境(5-10年)和受法院强制命令约束等,其功效和目的也是兼顾遏制与防范恐怖主义犯罪两个方面。(3)设置了法人等实体构成恐怖犯罪及其处罚的规定。对构成恐怖犯罪的法人等三类实体机构,不仅设置有严厉的主刑,包括罚金(最高可达澳门币两千万元)和法院命令的解散;同时也配置了种类繁多、内容严厉且可并科的附加刑,包括禁止从事某些业务(1-10年)、封闭场所(1个月-1年)、永久性封闭场所等;并且对法人涉恐怖犯罪一律实行双罚制。对法人涉恐怖犯罪之罪与罚的这些规定,既是有力地惩罚此类犯罪行为的体现,也是为了有效地防范这类往往较自然人犯罪危害更大的法人恐怖犯罪活动的发生。

    

澳门特别行政区所采取的在反恐刑法中贯彻预防与遏制相结合的刑事政策,是有力且有效地同恐怖主义犯罪作斗争的需要,也是各国各地区理性治理国际国内恐怖主义犯罪的法治经验。

   

 2.宽严相济

    

宽严相济的刑事政策思想在中国有其悠久的历史,可以追溯到中国古代“宽猛相济”的政策思想,孔子就曾提出“宽猛相济”方能实现“政和”的主张。采取宽严相济的治国理念和刑事政策思想,成为中国几千年间历朝历代的政治经验和法治智慧。新中国建立以后的近半个世纪,基本刑事政策经历了从“镇压与宽大相结合政策””“到“惩办与宽大相结合政策”的更迭与延续,自2004年和2005年逐渐提出治理犯罪要实行“宽严相济的刑事政策”,至2006年中共十六届六中全会通过的《决定》始将“宽严相济的刑事政策”正式确立为中国现阶段的基本刑事政策。宽严相济的基本刑事政策提出和确立后,得以在中国内地近年来的刑法修正案立法(包括反恐刑法规范)中得到了贯彻和体现。

    

相同社会发展阶段的世界各国各地区的法律和法律政策具有趋同性。二战以后、尤其是晚近半个世纪以来,为了有效地应对情况复杂的犯罪情况,西方国家普遍实行了“两极化”的刑事政策。所谓“两极化”的刑事政策,亦称为“轻轻重重”的刑事政策,即对于主观恶性不重的轻微犯罪,要采取宽松的刑事政策,处罚要更轻,谓之轻者更轻;对于重大犯罪和危险性大、主观恶性大的严重犯罪,要采取严厉的刑事政策,处罚要更重,谓之重者更重。关于西方国家“两极化”亦即“轻轻重重”的刑事政策,有两种现象或曰动向值得注意:其一,各国乃至不同的区域在其不同的犯罪态势下,并受到各自人文传统和刑事政策理念等因素的影响,“轻轻重重”的“两极化”刑事政策的“轻轻”与“重重”往往具有不同的侧重,其中一个突出的现象,是美国与其他欧美国家的侧重点有所不同,大体说来,美国当代的两极化刑事政策主要表现为“轻轻重重,以重为主”,其他欧美国家的两极化刑事政策则主要表现为“轻轻重重,以轻为主”;其二,但自20世纪90年代以后尤其是21世纪以来,随着犯罪的大幅度增长,特别是国际国内恐怖主义犯罪猖獗情势下强化反恐法治的需要,西方国家的刑事政策也有所调整,开始从“轻轻重重,以轻为主”“普遍向“轻轻重重,以重为主”转向。西方国家“两极化”的刑事政策及其演变也必然体现在其刑事立法中,尤其体现在其反恐立法的制定和修正中。

    

澳门特别行政区今尚未通过立法或其他文件正式明确提出和确立其刑事政策,但是,澳门特别行政区为中华人民共和国的一个特别行政区和一个国际化程度很高的城市,其实际推行的刑事政策和刑事立法,不可避免地要受到中国内地宽严相济的刑事政策以及当代西方国家“两极化”刑事政策的影响。观察和分析澳门特别行政区现行的反恐刑法,笔者认为,其反恐刑法亦在一定程度上体现了宽严相济的刑事政策之精神。

    

例如,《恐怖犯罪法》第4条、第5条对其所设置的发起、创立、加入、支持本地恐怖组织或国际恐怖组织的犯罪的基本构成处10-20年徒刑,对领导、指挥本地或国际恐怖组织的犯罪的基本构成处12-20年徒刑,而《澳门刑法典》规定的徒刑刑期最高为25年,可见《恐怖犯罪法》对属于尚未实施具体恐怖主义犯罪活动的单纯的恐怖组织罪的处罚可谓相当严厉;不仅如此,《恐怖犯罪法》还对恐怖组织罪设置有加重构成,即犯罪人如果具有使用核能、火器、核子武器、生物武器、化学武器、爆炸性物质、爆炸装置、燃烧工具等特定的具有较大杀伤力和破坏性、危险性较高的犯罪工具的,还要加重处罚,其刑罚之最低及最高限度均加重1/3。上述规范体现了宽严相济的刑事政策中对危害性暨危险性极大的恐怖组织罪尤其是其加重情节予以严厉惩罚的一面。另一方面,《恐怖犯罪法》第4条第5款对于预备组成恐怖组织罪规定的法定刑为1-8年徒刑,相比于该条第2款规定的实行犯性质的发起、创立恐怖组织的犯罪之10-20年徒刑的处罚显然要轻不少;该条第6款还有对于中止犯、准中止犯可特别减轻处罚或不予处罚的规定。这些从宽举措,体现了宽严相济的刑事政策中对性质严重的恐怖组织犯罪之主客观危害较小的情形予以从宽处置的一面。

    

再如,《恐怖犯罪法》第6条规定的属于恐怖主义核心罪行的实施恐怖主义活动的犯罪,也是既对基本构成犯和加重构成犯规定了相当严厉的刑罚,又对预备实施恐怖主义活动的犯罪规定了相对较轻的刑罚,亦规定了对于中止犯、准中止犯的特别减轻处罚或者得不处罚,尤其是还规定对于相当于内地刑法中的坦白和立功情形的得特别减轻处罚,从而对恐怖活动犯罪之处罚贯彻了宽严相济的刑事政策精神,使其反恐刑法更具有科学性与合理性。

 

恐怖主义犯罪属于危害性质和危害程度都极为严重的犯罪类型,反恐刑法需要对恐怖主义犯罪采取严厉惩治的主基调,这是世界各国各地区对待恐怖主义犯罪的基本法治共识。但是,再严重的犯罪类型,也有犯罪情节和犯罪人情况相对危害较轻的情形,也有需要采取轻重不同的惩罚措施以分化瓦解共同犯罪特别是恐怖组织的犯罪、贯彻罪责刑相适应原则的需要,而不区分犯罪情节和犯罪人情况的一味严厉的惩治并不能产生良好的治理效果,这也是各国各地区在多年来的反恐防治实践中逐步形成的重要法治共识。基于对治理恐怖主义犯罪的理性思考,有论者曾提出对恐怖主义犯罪应采取“宽严相济,以严为主”的刑事政策;笔者对此观点基本赞同。在此基础上,笔者认为还应进一步完善该政策的表述,主张对恐怖主义犯罪的刑事治理应采取“宽严相济,以严为主,以宽济严,宽严适度”的刑事政策。

 

以上“预防与遏制相结合”和“宽严相济”,是笔者认为澳门特别行政区恐刑法中所体现的两项立法政策。鉴于反恐刑事政策对反恐刑事立法和整体反恐法治的重要指引和约束功能,建议未来澳门特别行政区在相关完善其反恐刑事法律中,明确规定若干反恐刑事政策,除应规定“预防与遏制相结合”和“宽严相济” 两项政策外,借鉴中国内地《反恐怖主义法》和其他一些国家反恐法的规定,还可以考虑规定“反对一切形式的恐怖主义,“不妥协、不庇护”“依法反恐”“标本兼治,综合施策”“保障人权,禁止歧视”等反恐刑事政策。

    

(三)立法模式

   

 一国或一地区反恐刑法的立法模式,属于其反恐刑法的宏观问题,对其反恐法治的科学性和成效具有重要的意义。

    

现代汉语中“模式”一词的含义,是指某种事物的标准形式或使人可以照着做的标准样式。所谓立法模式,有学者认为,是指对立法例的表象所反映出来的共同性的一种形式上的抽象、概括和归纳。笔者赞成对于立法模式,应将其立法表象(形式)与立法内容结合起来予以考察的观点。所谓反恐立法模式,主要是指按照立法技术标准划分的反恐立法方式。关于当代世界各国各地区反恐法的立法模式,理论上有种种主张和概括:有的认为,从立法形式区分,有独立式、附属式、复合式之分;从立法内容而言,有平面防御式与立体防御式之分。有的认为,反恐立法模式可以区分为分散型、专门型和综合型。有的指出,各国反恐刑法大体上可以区分为三种类型,即专门式单独立法模式、分布式多元立法模式、结合式复合立法模式。有的学者从多个不同角度对反恐法律模式进行区分:以反恐法律形式为分类标准,区分为独立式、附属式和复合式;以反恐法律内容为分类标准,区分为平面防御型和立体防御型;以反恐法律取向为分类标准,区分为进攻型和防卫型;以反恐法律效力为分类标准,区分为一般法和特别法;以反恐法律之立法权限为分类标准,区分为集中型和分权型。中国内地现行的反恐法体系,形成了以专门、全面、系统的反恐行政法《中华人民共和国反恐怖主义法》(2015年)为基础,以经过多个刑法修正案修正的刑法典和两次修正的刑事诉讼法典的反恐刑事法规范为核心,以《突发事件应对法》《反洗钱法》《人民武装警察法》《外国人入境出境管理条例》《支付机构反洗钱和反恐怖融资管理办法》《涉及恐怖活动资产冻结管理办法》等行政法律法规为辅助的比较完备的法律规范格局。而中国内地的反恐刑法之立法模式,从其创立、发展到完善,都坚持了采取刑法典集中规制的模式,即其反恐刑法规范均设置于刑法典之中,其他反恐法律(如《反恐怖主义法》)中仅有与刑法典之反恐刑法具有呼应性质的附属刑法规范。

 

澳门特别行政区反恐刑法之立法模式,从最初的刑法典模式(1995年),演变为后来的单行刑事法律模式(2006年起)。澳门特别行政区恐刑法之立法模式的这种演变,其原因在于受到澳门单行刑事法律传统的影响。在澳门刑法体系中,其特别刑法尤其是其中的单行刑事法律具有与许多大陆法系国家和地区不同的情形,澳门的单行刑事法律不仅数量繁多、涉及领域广泛、设置的罪名超过刑法典分则中的罪名,而且其设置的是独立的罪名、具有完整的罪刑规范而可以独立适用,最为重要的是其单行刑事法律还可以突破刑法典总则的规范。澳门特别行政区行的反恐刑法,呈现出以单行刑事法律(即《恐怖犯罪法》)为核心,以《刑法典》《刑事诉讼法典》以及其他单行刑事法律(《黑钱犯罪法》《有组织犯罪法律制度》)和相关国际反恐法律文件为补充,以金融、博彩等领域的其他行政法律法规为辅助的格局。笔者认为,澳门反恐刑法的立法模式大体上有三个特点:其一,最为突出之处,是主要表现为单行反恐刑事法的形式,而且还可以不受刑法典总则的约束;其二,与许多国家的反恐立法体系中都有一部专门的反恐法与其反恐刑法相配合的情形不同,澳门特别行政区缺一部专门、全面、系统的反恐行政法作为其反恐刑法的前提法;其三,澳门特别行政区欠缺特殊的反恐刑事诉讼法规范与其反恐刑法相配合,虽然其《恐怖犯罪法》和《黑钱犯罪法》中也有涉及反恐程序的部分规定,但却是明显不够的。

 

据悉,澳门特别行政区府将通过目前正在推进中的对于澳门现行反恐单行刑事法律较大幅度的修改和调整,使其改变成为一部包括反恐刑事法律在内的综合性的反恐法律,届时,澳门反恐刑法的立法模式也会发生相应的变化。我们期待澳门特别行政区反恐刑法和反恐法立法模式的转变与进步。

 

(四)罪刑规范

 

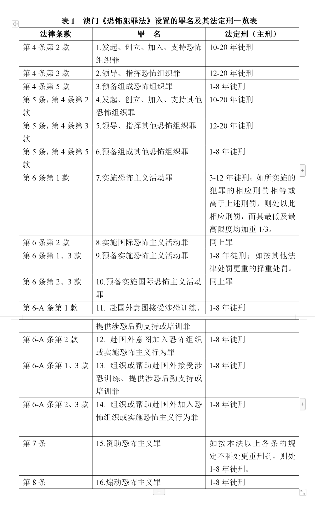
《恐怖犯罪法》是一部以反恐刑法规范为主体的单行刑事法律。从罪刑规范上看,这部法律规定了域外恐怖犯罪的管辖原则、恐怖组织和恐怖主义的概念、恐怖犯罪的主观目的、各种恐怖犯罪的罪与刑、恐怖犯罪的附加刑以及法人涉恐犯罪的刑事责任等内容,可以说是一部内容比较全面、具有相对完整性的反恐刑法法律。

 

在以上对于澳门反恐刑法基本内容所包含的罪名进行分析的基础上,笔者整理出下面的澳门现行的《恐怖犯罪法》中的反恐罪名及其法定刑一览表(如表1所示),以方便研讨。

图片

笔者认为,澳门《恐怖犯罪法》在罪刑规范方面主要有三个特点:

 

1.在罪名全面性之基础上有其重点罪和特色罪

 

一方面,关于反恐罪名的全面性。《恐怖犯罪法》根据预防及惩治恐怖主义犯罪的实际需要和相关的国际反恐法律文件的指引,并参考其他有关国家和地区反恐刑法规范的立法经验,通过2006年的反恐刑法制定和2017年的修法,设置了多个环节的多达16种涉及恐怖组织和恐怖主义活动方面的罪名,包括数种涉恐怖组织类的犯罪,数种涉实施恐怖主义活动的犯罪,数种涉及外国恐怖主义战斗人员的犯罪,资助恐怖主义罪,以及煽动恐怖主义罪等,从而形成了较为完备的涉恐怖活动犯罪的罪名体系,值得予以肯定。当然,言其较为完备,亦即意味着澳门反恐刑法在增设新罪名以严密反恐刑事法网方面也还有其需要进一步完善的空间,例如,相关国际性、区域性反恐法律文件要求予以入罪化的宣扬恐怖主义、非法持有涉恐物品和为恐怖主义进行招募、培训、接受训练等行为,以及作为恐怖主义思想基础的极端主义危害行为,都还有待于予以入罪化的规制;对种种严重违反预防恐怖主义之法律规定的行为,也还有设立若干种针对性的罪名予以遏制的需要。

 

另一方面,关于反恐罪名中的重点罪和特色罪。首先,实际危害最大的实施恐怖主义活动罪和实施国际恐怖主义活动罪成为澳门反恐刑法的重点罪名,设置有内容丰富、宽严相济的罪刑规范,用以惩治实施具体恐怖主义犯罪活动的行为,该类犯罪在各国各地区涉恐犯罪中亦处于核心罪名的地位。而相比之下,中国内地刑法典中虽然近年来也通过刑法修正案的形式增补了多种恐怖犯罪,但迄今尚未明确设置实施恐怖主义活动的核心罪名,从而被学界认为是内地反恐刑法立法的一大缺憾,包括笔者在内的一些学者都曾提出中国内地刑法中应增设实施恐怖主义活动罪(恐怖活动罪,恐怖主义行为罪)之核心罪名的立法建言。就此而言,澳门特别行政区恐怖犯罪法》明确规定恐怖主义活动之核心罪名的立法值得中国内地反恐刑法之立法借鉴。其次,由于澳门特别行政区度的经济自由化和蓬勃兴旺的博彩业作为支柱产业所导致的跨境资金流动性较大的社会背景,防范与惩治恐怖主义洗钱和融资受到澳门特别行政区政府和立法会的高度重视,资助恐怖主义罪遂成为其特色罪名,不仅《恐怖犯罪法》予以规制,亦通过《黑钱犯罪法》和相关的行政法律法规予以规制和管控。这也是一个值得称道的反恐刑法之立法经验。

 

2.主刑为单一自由刑并配置了种类较多且处罚严厉的附加刑

 

一方面,我们知道,《澳门刑法典》总则中设置的主刑仅有徒刑和罚金两种,而《恐怖犯罪法》中给各种恐怖犯罪配置的主刑仅有徒刑一种刑罚种类,而且各种犯罪的主刑都是只有一个刑罚幅度,其刑罚幅度一般都较大(如1-8年徒刑,10-20年徒刑,12-20年徒刑)。笔者认为,澳门反恐刑法对恐怖犯罪配置的这种主刑格局,由于刑罚方法的单一性,以及法定刑的单一幅度和跨度较大,会在一定程度上影响刑罚适用的准确性和公正性,影响罪责刑相适应原则和刑罚个别化原则的有效贯彻,因而有必要予以检讨,考虑调整与完善。

 

另一方面,《恐怖犯罪法》对其所设置的各种恐怖犯罪,又超越《澳门刑法典》总则关于附加刑仅有禁止执行公共职务(第61条)和中止执行公共职务(第62条)的规定,除规定更为严厉的禁止执行公共职务(为期10-20年)外,还增设了中止政治权利(为期2-10年)、针对非澳门居民的驱逐出境或禁止入境(为期5-10年)、受法院强制命令约束等几种处罚严厉的附加刑,并规定了附加刑可以并科的刑罚制度。这些附加刑及其可以并科制度的设立,显着增强了澳门反恐刑法惩治与预防恐怖犯罪的针对性和整体力量。

 

3.设置了涵盖广泛且处罚严厉的法人恐怖犯罪的刑事责任制度

 

如前所述,与《澳门刑法典》总则不承认法人犯罪的制度主张与安排显着不同,在澳门多达21部单行法律中,设置有法人犯罪的罪刑规范。《恐怖犯罪法》第10条也规定了法人涉恐怖犯罪及其刑事责任的内容。按照该条的规定,三类实体(合格的法人组织,不合格的法人组织,以及无法人资格的社团)均可构成该法所规定的各种恐怖犯罪并应承担刑事责任,其涵盖可谓广泛。对法人涉恐怖犯罪一律实行双罚制,既处罚法人等实体组织,亦处罚法人等实体组织中对犯罪负直接责任的自然人个人。对法人犯罪中自然人的处罚,适用《恐怖犯罪法》关于个人相关各种恐怖犯罪的刑罚。对构成恐怖犯罪的法人等实体的刑事处罚最有特色,包括了作为主刑的罚金和法院命令的解散(后者更为严厉),以及禁止从事某些业务、永久封闭场所、受法院强制命令约束、公开有罪裁判等六种附加刑。虽然各国反恐法、反恐刑法规范中都肯定恐怖组织是恐怖活动犯罪的当然主体,但明确规定法人等正当的实体组织可以构成各种恐怖犯罪及其处罚的立法例,在其他国家或地区反恐法、反恐刑法中尚为鲜见。例如,中国内地《反恐怖主义法》(2015年通过)第九章法律责任中,在与刑事责任衔接的附属刑法性质的第79条、第80条中,并没有涉及单位实体的刑事责任问题;该章其他多个条文中,涉及的是单位实体的行政违法责任及行政处罚内容。而中国内地现行刑法典中,在对单位犯罪采取总则原则规定与分则特别规定相结合制度的情形下,其分则中除第121条之一(帮助恐怖活动罪)规定了单位犯罪及其处罚外,其他多种涉恐犯罪均未规定单位犯罪。由此可见,澳门特别行政区反恐刑法的上述规定显然有其特色。其利弊得失,笔者认为值得关注和进一步研究。

 

五、结  语

 

本文对澳门特别行政区反恐刑法的立法演进、基本内容和主要特点进行了较为系统的考察和研析,意在抛砖引玉,引起两地尤其是我国内地法学界对澳门反恐刑法和刑法其他重要课题的关注。由于篇幅所限,本文尚未专门展开对澳门反恐刑法与内地反恐刑法的比较研究,而将这个有意义的课题留待今后考虑。

 

据悉,从2018年起,澳门特别行政区政府有关部门又在酝酿和准备进一步修改、补充与完善其现行的反恐刑事法律。其修改现行反恐刑事法律的大体构想,除对原有的实体法即反恐刑法规范进行包括增设罪名、完善罪状、调整刑罚幅度等局部修正外,主要是拟增订预防及打击恐怖主义的政策、机构及权限的规定,大量充实和增加“预防”及“调查”恐怖主义犯罪方面的内容 ,并增设面临恐怖袭击紧急状态情形下的法治应对措施。其完善现行反恐刑事法律规范后仍拟采用单行和专门法律的模式。这部新的反恐法律将是涵盖反恐刑事处罚、刑事调查和刑事诉讼、刑事预防及相关行政预防措施于一体的主要包含刑事法和行政法在内的综合性的专门反恐法。澳门特别行政区保安司司长黄少泽近期在回答议员有关讯问时表示,澳门特别行政区备进行更完整的反恐立法,计划在“国安法”的框架下订立预防调查及遏止恐怖主义犯罪及相关行为的制度,目前已大体起草完毕,正待时机进一步推动进入立法程序。我们相信,这部综合性的专门反恐法未来的通过和生效实施,必将进一步增强澳门特别行政区包括反恐刑事法治在内的整个反恐法治的力量。这部新的反恐法值得我们期待,也有待于澳门暨内地法学界、法律界未来予以关注和研究。

来源:《刑法论丛》2020年第1卷(总第61卷)

 

作者:赵秉志  北京师范大学刑事法律科学研究院教授、博士生导师